80V转15V,80V转12V,80V转5V降压芯片电路选型

2021-03-24 11:23:00
夸克微
原创
2690

一般蓄电池,如电动车是多个12V蓄电池串联组成的60V供电的电池组,在我们芯片前期选型时,60V输入的电压,我们要选择的降压芯片要达到80V或者更高为最佳。

在由于电动车60V的DC直流电压比较多,电动车的其他电路电气元件的输入电压可不能全部都能达到那么高的耐压值,所以需要80V输入的降压芯片,如80V转15V,80V转12V,80V转5V等。

DC-DC                              

降压产品       输入电压       输出电压       输出电流       频率       封装

PW2057     2.0V~6.0V      3.3V,1.8V,1.2V  0.7A    1.5MHz     SOT23-5

PW2058     2.0V~6.0V      1V~5V        0.8A      1.5MHz     SOT23-5

PW2051     2.5V~5.5V      1V~5V        1.5A      1.5MHz     SOT23-5

PW2052     2.5V~5.5V      1V~5V        2.0A      1.0 MHz    SOT23-5

PW2053     2.5V~5.5V      1V~5V        3.0A      1.0 MHz   SOT23-5

PW2162     4.5V~16V       1V~15V       2A       600KHZ    SOT23-6

PW2163     4.5V~16V       1V~15V       3A       600KHZ    SOT23-6

PW2205     4.5V~20V       1V~15V       5A       340KHZ    SOP8-EP

PW2312     4.0V~30V       1V~28V      1.2A      1.4 MHz    SOT23-6

PW2330     4.5V~30V       1V~28V       3A       130KHz     SOP8

PW2431     4.5V~40V       1V~30V       3A       340KHz     SOP8-EP

PW2558     4.5V~55V       1.25V~30V    0.8A      1.2 MHz    SOT23-6

PW2608     5.5V~60V       1.5-30V       0.8A      0.3-1Mhz  SOP8-EP

PW2815     4.5V~80V       1.5V~30V     1.5A      400KHZ    SOP8-EP

PW2906     12V~90V     1.25V~20V    0.6A      150KHZ    SOP8-EP

PW2902     8V~90V       5V~30V       2A       140KHZ   SOP8-EP

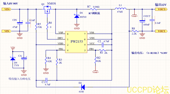
PW2153     8V~140V     5V~30V       4A       140KHZ   SOP8

如方款内的降压芯片产品中,适合80V输入以上的满足有PW2906,PW2902,PW2153等。

PW2906  是一款高效 、 高压降压型 DC-DC 转换器,固定 150KHz 开关频率,可提供最高 0.6A输出电流能力,低纹波,出色的线性调整率与负载调整率。PW2906 内置固定频率振荡器与频率补偿电路,简化了电路设计。 PWM 控制环路可以调节占空比从 0~100%之间线性变化。
    PW2906  输出 5V 时最大 0.6A 输出电流, 输出 15V 时最大 0.3A 输出电流。

PW2902  是一款支持宽电压输入的开关降压型 DC-DC,芯片内置 100V/5A 功率 MOS,最高输入电压 90V。 PW2902 具有低待机功耗、高效率、低纹波、优异的母线电压调整率和负载调整率等特性。支持大电流输出,输出电流可达 2A 以上。 PW2902 同时支持输出恒压和输出恒流功能。
   PW2902  采用固定频率的 PWM 控制方式,典型开关频率为 140KHz。轻载时会自动降低开关频率以获得高转换效率。 PW2902 内部集成软启动以及过温保护电路,输出短路保护,限流保护等功能,提高系统可靠性。
   PW2902  支持输出电压 5V 和 12V 时, 输出电流 2 安培。



PW2153  是一款支持宽电压输入的开关降压型 DC-DC 控制器,最高输入电压可超过 150V。PW2153 具有低待机功耗、高效率、低纹波、优异的母线电压调整率和负载调整率等特性。支持大电流输出,输出电流可高达 10A 以上。

PW2153  内部集成软启动以及过温保护电路,输出短路保护,限流保护等功能,提高系统可靠性。 PW2153 支持输出 5V/3A 和 12V/10A。


代理商:深圳市夸克微科技 
郑先生 :13528458039
 QQ 2867714804


发表评论
评论通过审核后显示。