36V转5V,36V转3.3V,36V转3V稳压芯片和降压芯片电路图
- 2020-10-13 18:11:00
- 夸克微 原创
- 3581
36V转 5V稳压芯片, 36V转 3.3V稳压芯片, 36V转 3V稳压芯片, 36V转 5V电路图, 36V转 3.3V电路图, 36V转 3V电路图
36V转 5V,3.3V,3V的 LDO稳压芯片:
PW8600线性稳压芯片,支持最高输入 80V,固定输出电压选择: 5V, 3.3V,3V选择,采用 SOT23-3封装,输出电流 100MA。适合 36V输入的降压稳压供电应用中。
如果是 36V直接上电,在开关时,我们知道都会产生几倍左右瞬间高电压的尖峰电压,一般电源工程师在 LDO是常用输入电容改成 10-100uf左右的电解电容,或加 TVS管或者输入正极串联一个电阻。
PW8600可常用输入电容改成
10-100uf左右的电解电容或者是输入正极串联一个电阻。 代理商:
深圳市夸克微科技
郑先生 :13528458039
QQ 2867714804
|
DC-DC 降压 |
输入电压 |
输出电压 |
输出电流 |
频率 |
封装 |
|
PW2058 |
2.0V-6.0V |
1V-5V |
0.8A |
1.5MHz |
SOT23-5 |
|
PW2051 |
2.5V-5.5V |
1V-5V |
1.5A |
1.5MHz |
SOT23-5 |
|
PW2052 |
2.5V-5.5V |
1V-5V |
2.0A |
1.0 MHz |
SOT23-5 |
|
PW2053 |
2.5V-5.5V |
1V-5V |
3.0A |
1.0 MHz |
SOT23-5 |
|
PW2162 |
4.5V-16V |
1V-15V |
2A |
600KHZ |
SOT23-6 |
|
PW2183 |
4.5V-30V |
1V-15V |
3A |
600KHZ |
SOT23-6 |
|
PW2312 |
4.0V-30V |
1V-28V |
1.2A |
1.4 MHz |
SOT23-6 |
|
PW2330 |
4.5V-30V |
1V-28V |
3A |
130KHz |
SOP8 |
|
PW2558 |
4.5V-55V |
1.25V-30V |
0.8A |
1.2 MHz |
SOT23-6 |
|
PW2815 |
4.5V-80V |
1.5V-30V |
1.5A |
400KHZ |
SOP8-EP |
|
PW2906 |
12V-90V |
1.25V-30V |
0.6A |
150KHZ |
SOP8-EP |
|
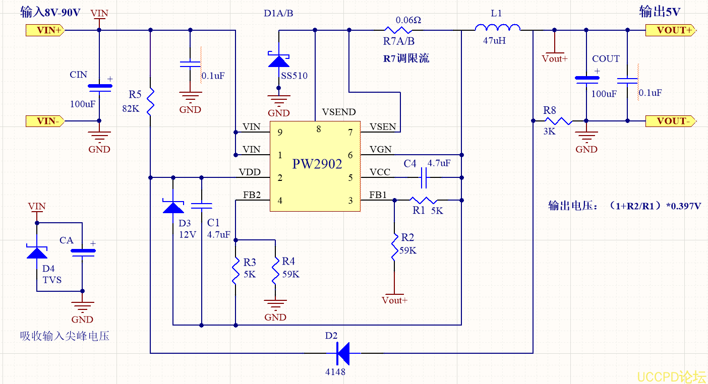
PW2902 |
8V-90V |
5V-30V |
2A |
140KHZ |
SOP8-EP |
|
PW2153 |
8V-150V |
5V-30V |
3A |
140KHZ |
SOP8 |
|
LDO产品 |
输入电压 |
输出电压 |
输出电流 |
静态功耗 |
封装 |
|
PW6566 |
1.8V-5.5V |
1.2V-5V多 |
250mA |
2uA |
SOT23-3 |
|
PW6218 |
4V-30V |
3V,3.3V,5V |
100MA |
3uA |
Sot23-3 |
|
PW6206 |
4.5V-40V |
3V,3.3V,5V |
150MA |
4.2uA |
Sot23/89 |
|
PW8600 |
4.5V-80V |
3V,3.3V,5V |
150MA |
2 uA |
Sot23-3 |
DC-DC降压芯片:
根据上面表格, 36V输入我们可以选择: PW2558,PW2906,PW2902,PW2153均可,再按找工程师其他要求确定最终的一个型号。


