2.4V升压3V芯片,PW5100代理
- 2020-10-14 17:47:00
- 夸克微 原创
- 3153
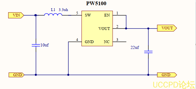
PW5100 是一款低静态电流、高效率、 PFM 模式控制的同步升压变换器。 PW5100 所需的外部元件非常少,只需要一个电感和输入、输出电容就可以提供 3.0V~5.0V 的稳定的低噪声输出电压。 芯片内部包括输出电压反馈和修正网络、纹波补偿电路、启动电路、振荡电路、参考电压电路、 PFM 控制电路、过流保护电路、同步管控制以及功率管等。振荡电路提供基准震荡频率和固定的脉宽;参考电压电路提供稳定的参考电平;并且由于采用内部的修正技术,保证了输出电压可达到± 2.5%精度。
PW5100输入电压范围
0.7V-5V,输出固定电压:
3V,
3.3V,
5V,效率最高
95%,低功耗
10Ua,芯片开关电路
1.5A,封装
SOT23-5,电感采用
1uh-10uh。 代理商:
深圳市夸克微科技
郑先生 :13528458039
QQ 2867714804
