40V转5V,40V转3.3V,40V转3V降压芯片和LDO芯片
- 2020-11-14 17:23:00
- 夸克微 原创
- 2888
1,LDO线性稳压芯片
40V输入,降压转 5V,3.3V,3V的话,由于先天条件,输入和输出压差太大,只适合几十 MA电流输出供电的应用,如 MCU,蓝牙模块等等其他。
LDO可参考 PW8600,输入电压最高 80V,功耗 2uA,固定输出电压版本: 5V,3.3V, 3V。封装 SOT23-3.
参考电路如下图,
R=2欧姆,用于输入开关产生的尖峰电压保护。或者不用
R,输入电容改成电解电容
22-100uF左右。
代理商:深圳市夸克微科技 郑先生 :13528458039 QQ 2867714804
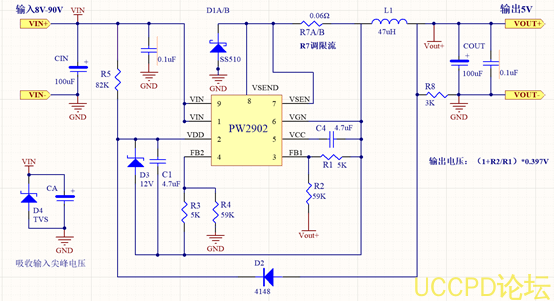
2,
DC-DC降压芯片:
如上图,可以根据频率和输出电压和输出电流,
选择例如输出: 5V: PW2558,PW2815,PW2906,PW2902,PW2513等等。
输出 3.3V和 3V:PW2558,PW2815,PW2906



