48V转12V电源芯片,48V转15V电源芯片电路图
- 2020-11-14 17:47:00
- 夸克微 原创
- 3550
48V电源, 48V电瓶车电压如 48V-60V等,需要降压到 12V的温度电压,或者 48V降压到 15V的稳定电压,输出电流的大小也取决了不同的电源管理芯片。
48V转 12V和 48V转 15V的方案只推荐一个,就是 DC-DC降压电路。
LDO线性电路,一般是没有 12V和 15V的输出电压的,比较少。再加上 LDO电流不大,适合的应用更是少了。
LDO产品 输入电压 输出电压 输出电流 静态功耗 封装
PW6566 1.8V~ 5.5V 1.2V~ 5V多 250mA 2uA SOT23-3
PW6218 4V~ 18V 3V,3.3V,5V 100MA 3uA Sot23-3
PW6206 4.5V~ 40V 3V,3.3V,5V 150MA 4.2uA Sot23/89
PW8600 4.5V~
80V 3V,3.3V,5V 150MA 2uA Sot23-3
代理商:深圳市夸克微科技 郑先生 :13528458039 QQ 2867714804
DC-DC降压电路的选型表:
我们知道当开关或者拔插电源时,会产生数倍高于输入电压的尖峰电压。表现明显的类似我们平时插上充电器时的电击声音,这个插入拔出的动作或者开关动作就会产生输入尖峰电压。吸收输入尖峰电压解决方案常见:并联
TVS管,加大
CIN容值或加
47uF-470uF电解电容,
RC电路等等。根据不同输入应用来测试选择。
同时我们也需要把芯片的输入耐压也要高于
48V的
20%左右,如
60V耐压等。
合适的就如
PW2608芯片了。还要
PW2906,
PW2815,
PW2902,
PW2153等等。
降压电路的典型电路图:
PW2906:48V转
12V的电路图:输出电压可调
PW2902:
48V转
15V的电路图:输出电压可调整
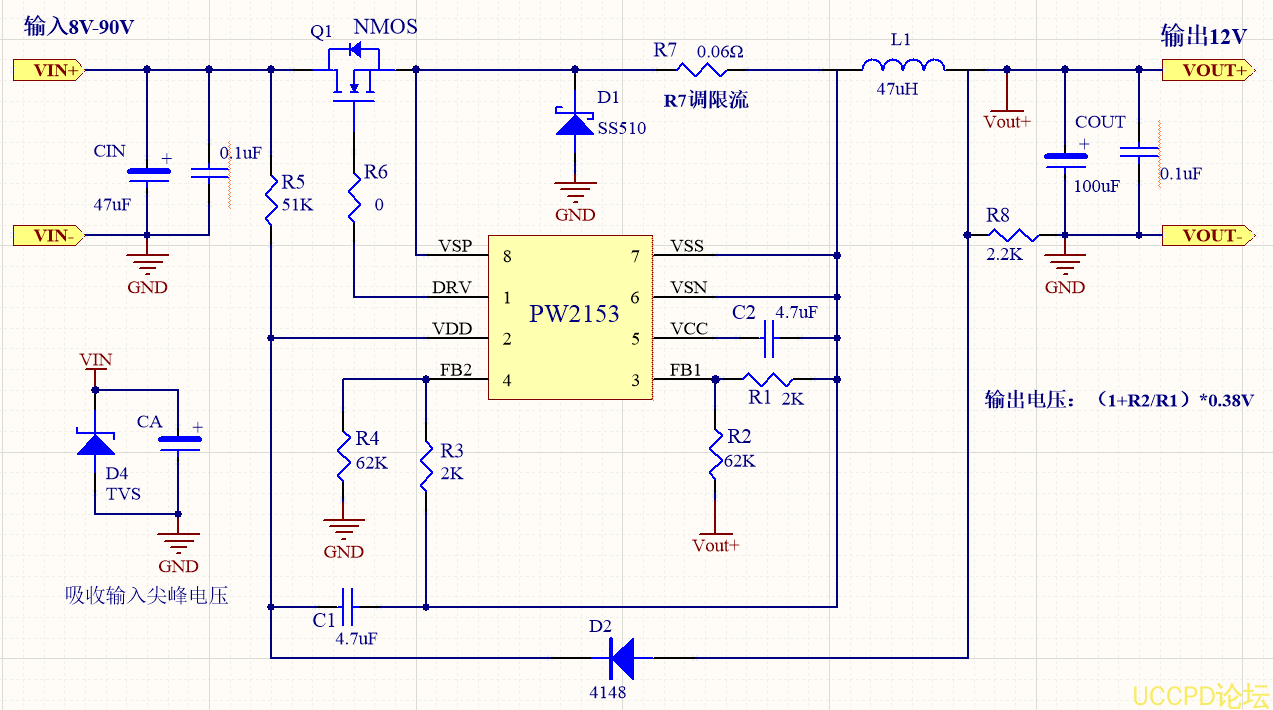
PW2153:
48V转
12V的电路图,输出电压可调



