70V转5V,70V转12V,70V转15V降压芯片,大电流4A输出
- 2020-11-16 13:54:00
- 夸克微 原创
- 2735
70V转 24V, 70V转 20V, 70V转 15V , 70V转 12V, 70V转 9V, 70V转 5V, 70V转 3.3V, 70V转 3V, 70V转 1.8V,
70V转 24V降压降压芯片, 70V转 20V降压降压芯片, 70V转 15V降压降压芯片 , 70V转 12V降压降压芯片, 70V转 9V降压降压芯片, 70V转 5V降压降压芯片, 70V转 3.3V降压降压芯片, 70V转 3V降压降压芯片, 70V转 1.8V降压降压芯片,
70V转
24V稳压芯片,
70V转
20V稳压芯片,
70V转
15V稳压芯片 ,
70V转
12V稳压芯片,
70V转
9V稳压芯片,
70V转
5V稳压芯片,
70V转
3.3V稳压芯片,
70V转
3V稳压芯片,
70V转
1.8V稳压芯片,
代理商:深圳市夸克微科技 郑先生 :13528458039 QQ 2867714804
1, PW2906,输入 12V-90V,输出 5V,12V,15V等可调输出。输出电流 0.6A;
2, PW2902输入 8V-90V,输出 5V,12V,15V-30V等可调输出,输出电流 2A;
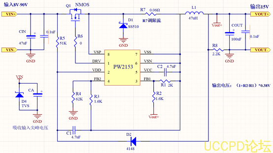
3, PW2153输入 8V-150V,输出 5V,12V,15V-30V可调输出,外置 MOS,最大输出电流 10A。
适用于 5V3A, 12V10A输出等大电流。




