90V转15V,90V转12V,90V转5V高效率的90V降压芯片
- 2020-11-16 14:42:00
- 夸克微 原创
- 2994
在如电动车中的 6个蓄电池组串联的是叫 72V的电动车了。这种 72V输入,我们一般需要余量个十来 V以上的输入电压,再通过合适的功率,效率,工作温度来选择和应用在我们的方案中,
情况 1,如果是需要输入可达到 90V的降压芯片,实际应用如 72V的话,选择就会多了出来,如 PW2906,PW2902,PW2153三款不同的输出电路来满足客户的定制要求了。
1),
PW2906
输出
5V 时最大
0.6A 输出电流, 输出
15V 时最大
0.3A 输出电流,
PW2906的工作电压范围
12V 至
90V。
2),
PW2902
是一款支持宽电压输入的开关降压型
DC-DC,芯片内置
100V/5A 功率
MOS,最高输入电压
90V。
PW2902 具有低待机功耗、高效率、低纹波。
PW2902
支持输出电压
5V 和
12V 时, 输出电流
2 安培。
3
),
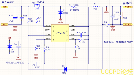
PW2153 是一款支持宽电压输入的开关降压型
DC-DC 控制器,最高输入电压可超过
150V。
PW2153 具有低待机功耗、高效率、低纹波。
代理商:深圳市夸克微科技 郑先生 :13528458039 QQ 2867714804





