42V转5V,42V转3.3V,42V转3V的DC-DC降压芯片和LDO芯片选型

2021-03-01 11:27:00
夸克微
原创
2670

42V转24V,42V转20V,42V转15V ,42V转12V,42V转9V,42V转5V,42V转3.3V,42V转3V,42V转1.8V,42V转1.2V.

1,LDO线性稳压芯片

42V输入,降压转5V,3.3V,3V的话,由于先天条件,输入和输出压差太大,只适合几十MA电流输出供电的应用,如MCU,蓝牙模块等等其他。

PW8600适用于 42V转5V,42V转3.3V,42V转3V几十MA输出稳压供电。

LDO可参考PW8600,输入电压最高80V,功耗2uA,固定输出电压版本:5V,3.3V,3V。封装SOT23-3.

参考电路如下图,R=2欧姆,用于输入开关产生的尖峰电压保护。或者不用R,输入电容改成电解电容22-100uF左右。

2,DC-DC降压芯片:

DC-DC降压芯片,适合电流大的应用中,如0.5A以下,1A,2A,3A输出。

LDO特性问题,发热量大,不适合电流大的输出


如上图,可以根据频率和输出电压和输出电流,

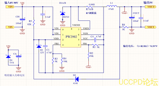
选择例如:42V转5V:PW2558,PW2815,PW2906,PW2902,PW2513等等。

42V转3.3V和42V转3V: PW2558,PW2815,PW2906





代理商:深圳市夸克微科技 
郑先生 :13528458039
 QQ 2867714804
发表评论
评论通过审核后显示。