24V降压12V,9V,8V,6V稳压芯片选型表
24V降压12V,9V,8V,6V稳压芯片选型表
24V降压12V,9V,8V,6V稳压芯片选型表
24V降压12V,9V,8V,6V稳压芯片选型表
24V降压12V,9V,8V,6V稳压芯片选型表
24V降压12V,9V,8V,6V稳压芯片选型表

24V降压12V,9V,8V,6V稳压芯片选型表

  • 价格 面议
详情
24V 降压 12V,9V,8V,6V,5V,3.3V,3V 芯片,DC-DC 降压和 LDO
24V 降压 15V ,24V 降压 12V,24V 降压 9V,24V 降压 8V , 24V 降压 6V ,24V 降
压 5V,24V 降压 3.3V,24V 降压 3V,24V 降压 1.8V,24V 降压 1.2V.
大货车的电箱电池电量是 24V,小轿车的电箱电池电量是 12V,在车充中,就需要
用到 24V 降压 5V 给手机充电的芯片。还有是 24V 的适配器,稳压降压到更低电压,根据不
同的应用,需要不同的电压和不同的电流。需要选择搭配的 IC 也会很多。
LDO 的话,一般是用 PW6206 即可,稳压 3V,3.3V,5V 输出供电。
DC-DC 符合 100MA 起以上电流时,的选择,LDO 因为两个电压差太高,效率低的
同时,温度及其高,不利于电路的稳定和工作。
注意 24V 输入时,在通电和接上电时,会产生输入尖峰电压,一般是 0.5V 倍-3 倍

左右,输入改用电解电容也能吸收尖峰电压,保护芯片不被过高电压击伤损坏

在 24V 输入中,比较合适的 LDO 可以选择:PW6206,输出电压 3V,3.3V,5V
输入电压最高 40V,功耗也低 4uA 左右,采用 SOT23-3 封装。


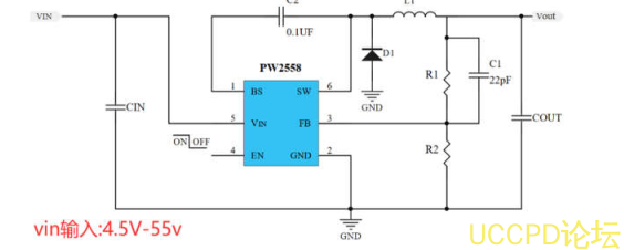
在 24V 输入中,比较合适的 DC-DC 可以选择:0.8A 的 PW2558,1.2A 的 PW2312 和 3A 的 PW2330 以及以上都最合适的
PW2558 是一颗 DC-DC 降压降压换器芯片,输入电压范围 4.5V-55V,最大负载电流
0.8A,可调输出电压,频率 1.2MHZ 高频率,可采用贴片电感,节省空间,采用 SOP8 封装
形式。

PW2312 是一颗 DC-DC 同步降压降压换器芯片,输入电压范围 4V-30V,最大负载电流
1.2A,可调输出电压,频率 1.4MHZ 高频率,可采用贴片电感,节省空间,采用 SOT23-6 封
装形式



发表评论
评论通过审核后显示。