60V 降压5V,60V降压3.3V,60V降压3V开关降压芯片和LDO
60V 降压5V,60V降压3.3V,60V降压3V开关降压芯片和LDO
60V 降压5V,60V降压3.3V,60V降压3V开关降压芯片和LDO
60V 降压5V,60V降压3.3V,60V降压3V开关降压芯片和LDO
60V 降压5V,60V降压3.3V,60V降压3V开关降压芯片和LDO

60V 降压5V,60V降压3.3V,60V降压3V开关降压芯片和LDO

  • 价格 面议
详情
60V 降压 5V 60V 降压 3.3V 60V 降压 3V 开关降压芯片和 LDO
60V 降压 5V 稳压芯片, 60V 降压 3.3V 稳压芯片, 60V 降压 3V 稳压芯片, 60V
1.8V 稳压芯片, 60V 降压 5V 降压芯片, 60V 降压 3.3V 降压芯片, 60V 降压 3V 降压芯
片,
60V 降压 1.8V 降压芯片。
1,LDO 芯片:
PW8600 输入最高 80V ,输出电压: 5V,3.3V,3V ,稳压输出供电, 60V 可输出几十 MA

电流 . 功耗低,适用于小电流供电应用,如 MCU ,精秘模块等。

通过上表格的输入电压范围,可用于输入 60V 的降压芯片,如
PW2902,PW2815,PW2906,PW2153 等。
PW2906 是一款高效 、 高压降压型 DC-DC 降压换器,固定 150KHz 开关频
率,可提供最高 0.6A 输出电流能力,低纹波,出色的线性调整率与负载调整率。
PW2906 内置固定频率振荡器与频率补偿电路,简化了电路设计。
PW2906 输出如: 5V 时最大 0.6A 输出电流, 输出 15V 时最大 0.3A 输出电流。

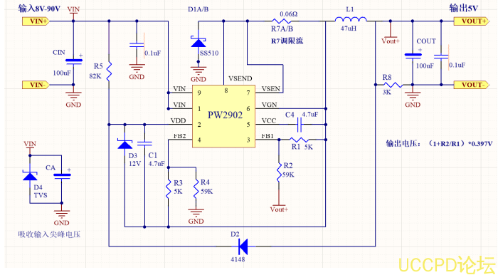
PW2902 是一款支持宽电压输入的开关降压型 DC-DC,芯片内置 100V/5A 功率
MOS,最高输入电压 90V。 PW2902 具有低待机功耗、高效率、低纹波、优异的母
线电压调整率和负载调整率等特性。支持大电流输出,输出电流可达 2A 以上。
PW2902 同时支持输出恒压和输出恒流功
能。
PW2902 支持输出如:5V 和 12V 时, 输出电流 2 安培。
PW2153 支持输出如: 5V/3A 和 12V/10A。


发表评论
评论通过审核后显示。