64V降压5V,64V降压3.3V,64V降压3V降压芯片和LDO外围简单
64V降压5V,64V降压3.3V,64V降压3V降压芯片和LDO外围简单
64V降压5V,64V降压3.3V,64V降压3V降压芯片和LDO外围简单
64V降压5V,64V降压3.3V,64V降压3V降压芯片和LDO外围简单

64V降压5V,64V降压3.3V,64V降压3V降压芯片和LDO外围简单

  • 价格 面议
详情
64V 降压 5V 64V 降压 3.3V 64V 降压 3V 降压芯片和 LDO 外围简单
64V 降压 5V 稳压芯片, 64V 降压 3.3V 稳压芯片, 64V 降压 3V 稳压芯片, 64V
1.8V 稳压芯片, 64V 降压 5V 降压芯片, 64V 降压 3.3V 降压芯片, 64V 降压 3V 降压芯
片,
64V 降压 1.8V 降压芯片。
1,LDO 芯片:
PW8600 输入最高 80V ,输出电压: 5V,3.3V,3V ,稳压输出供电, 64V 可输出几十 MA

电流 . 功耗低,适用于小电流供电应用,如 MCU ,精秘模块等。

2 DC-DC 降压芯片:

DC-DC 产品 输入电压 输出电压 输出电流
0.8A 1.5MHz
频率
SOT23-5
封装
PW2058 2.0V 6.0V 1V 5V
PW2051 2.5V
5.5V 1V 5V
PW2052 2.5V
5.5V 1V 5V
PW2053 2.5V
5.5V 1V 5V
PW2162 4.5V
16V 1V 15V
PW2183 4.5V
18V 1V 15V
PW2312 4.0V
30V 1V 28V
PW2330 4.5V
30V 1V 28V
1.5A 1.5MHz SOT23-5
2.0A 1.0 MHz
3.0A 1.0 MHz
2A 600KHZ
3A 600KHZ
1.2A 1.4 MHz
3A 130KHz
SOT23-5
SOT23-5
SOT23-6
SOT23-6
SOT23-6
SOP8
SOT23-6
PW2558 4.5V 55V 1.25V 30V 0.8A 1.2 MHz
PW2815 4.5V
80V 1.5V 30V 1.5A 400KHZ
PW2906 12V
90V 1.25V 20V 0.6A 150KHZ
SOP8-EP
SOP8-EP
SOP8-EP
PW2902 8V 90V 5V 30V 2A 140KHZ
3A 140KHZ
PW2153 8V 150V 5V 30V SOP8
。。。
LDO 产品
PW6566
PW6218
输入电压
1.8V 5.5V
4V
18V
4.5V
40V
4.5V
80V
封装
输出电压 输出电流 静态功耗
1.2V 5V 250mA 2uA
3V,3.3V,5V 100MA 3uA
SOT23-3
Sot23-3
Sot23/89
Sot23-3
PW6206
PW8600
。。。
3V,3.3V,5V 150MA 4.2uA
3V,3.3V,5V 150MA 2 uA
通过上表格的输入电压范围,可用于输入 64V 的降压芯片,如
PW2902,PW2815,PW2906,PW2153 等。
PW2906 是一款高效 、 高压降压型 DC-DC 降压换器,固定 150KHz 开关频
率,可提供最高 0.6A 输出电流能力,低纹波,出色的线性调整率与负载调整率。
PW2906 内置固定频率振荡器与频率补偿电路,简化了电路设计。
PW2906 输出如: 5V 时最大 0.6A 输出电流, 输出 15V 时最大 0.3A 输出电流。

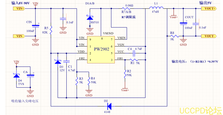
PW2902 是一款支持宽电压输入的开关降压型 DC-DC,芯片内置 100V/5A 功率
MOS,最高输入电压 90V。 PW2902 具有低待机功耗、高效率、低纹波、优异的母
线电压调整率和负载调整率等特性。支持大电流输出,输出电流可达 2A 以上。
PW2902 同时支持输出恒压和输出恒流功
能。
PW2902 支持输出如:5V 和 12V 时, 输出电流 2 安培。
PW2153 支持输出如: 5V/3A 和 12V/10A。


发表评论
评论通过审核后显示。