兼容 PD 快充高压给两节串联 8.4V 锂电池 1A 充电板 20号
这是一款名为“兼容
PD
快充高压给两节串联
8.4V
锂电池
1A
充电板”的电路板, 适用于
两节 7.4V 的锂电池组,可以充满到 8.4V 。
它可以使用 5V 到 12V 的输入电压进行充电,充电电流为 1A 。在充电时,充电指示灯亮
着,充满后指示灯转为常亮,如果不接电池,指示灯会闪烁。
两节 7.4V 的锂电池组,可以充满到 8.4V 。
它可以使用 5V 到 12V 的输入电压进行充电,充电电流为 1A 。在充电时,充电指示灯亮
着,充满后指示灯转为常亮,如果不接电池,指示灯会闪烁。
详情
这是一款名为“兼容
PD
快充高压给两节串联
8.4V
锂电池
1A
充电板”的电路板, 适用于
两节 7.4V 的锂电池组,可以充满到 8.4V 。
它可以使用 5V 到 12V 的输入电压进行充电,充电电流为 1A 。在充电时,充电指示灯亮
着,充满后指示灯转为常亮,如果不接电池,指示灯会闪烁。
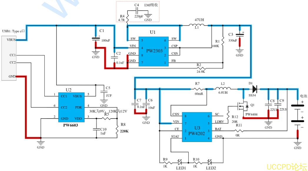
该电路板集成了三个芯片: PW4202 锂电池充电管理芯片、 PW2303 DC-DC 同步降压芯片和
PW6603 USB C 口 PD 快充协议芯片。
1 、 PW4202 可以支持高达 3.5A 的充电电流,具有开关式高效率,支持两个串联的锂电池
进行充电。
2 、 PW2303 可以将输入电压从 30V 降至 5V ,并且输出电流可达 3A ,同时它的降压压差
很低,效率很高。
3 、 PW6603 是一款 PD 快充协议芯片, 可以在 SINK 端进行协议通讯, 从 PD 充电器获取
指定的电压输出。
两节 7.4V 的锂电池组,可以充满到 8.4V 。
它可以使用 5V 到 12V 的输入电压进行充电,充电电流为 1A 。在充电时,充电指示灯亮
着,充满后指示灯转为常亮,如果不接电池,指示灯会闪烁。
该电路板集成了三个芯片: PW4202 锂电池充电管理芯片、 PW2303 DC-DC 同步降压芯片和
PW6603 USB C 口 PD 快充协议芯片。
1 、 PW4202 可以支持高达 3.5A 的充电电流,具有开关式高效率,支持两个串联的锂电池
进行充电。
2 、 PW2303 可以将输入电压从 30V 降至 5V ,并且输出电流可达 3A ,同时它的降压压差
很低,效率很高。
3 、 PW6603 是一款 PD 快充协议芯片, 可以在 SINK 端进行协议通讯, 从 PD 充电器获取
指定的电压输出。
深圳市夸克微科技 IC代理 郑R:13528458039
附原理图
附
BOM
发表评论