21号板 支持 PD 和 QC 快充协议的充电器可以用来两节串联的 8.4V 锂电池充电
这是一个能够同时支持
PD
和
QC
快充协议的充电器, 它可以用来给两节串联的
8.4V
锂电池
充电。 它适用于 7.4V 的锂电池组,它由两个串联的电池组成, 充满后电压会达到 8.4V 。输
入电压可以在 5V 到 12V 之间, 充电电流为 1A 。 当充电时, 充电指示灯会亮起, 当充电完成
后,指示灯会变成绿色。如果没有接电池,则充电指示灯会闪烁。
充电。 它适用于 7.4V 的锂电池组,它由两个串联的电池组成, 充满后电压会达到 8.4V 。输
入电压可以在 5V 到 12V 之间, 充电电流为 1A 。 当充电时, 充电指示灯会亮起, 当充电完成
后,指示灯会变成绿色。如果没有接电池,则充电指示灯会闪烁。
详情
这是一个能够同时支持
PD
和
QC
快充协议的充电器, 它可以用来给两节串联的
8.4V
锂电池
充电。 它适用于 7.4V 的锂电池组,它由两个串联的电池组成, 充满后电压会达到 8.4V 。输
入电压可以在 5V 到 12V 之间, 充电电流为 1A 。 当充电时, 充电指示灯会亮起, 当充电完成
后,指示灯会变成绿色。如果没有接电池,则充电指示灯会闪烁。
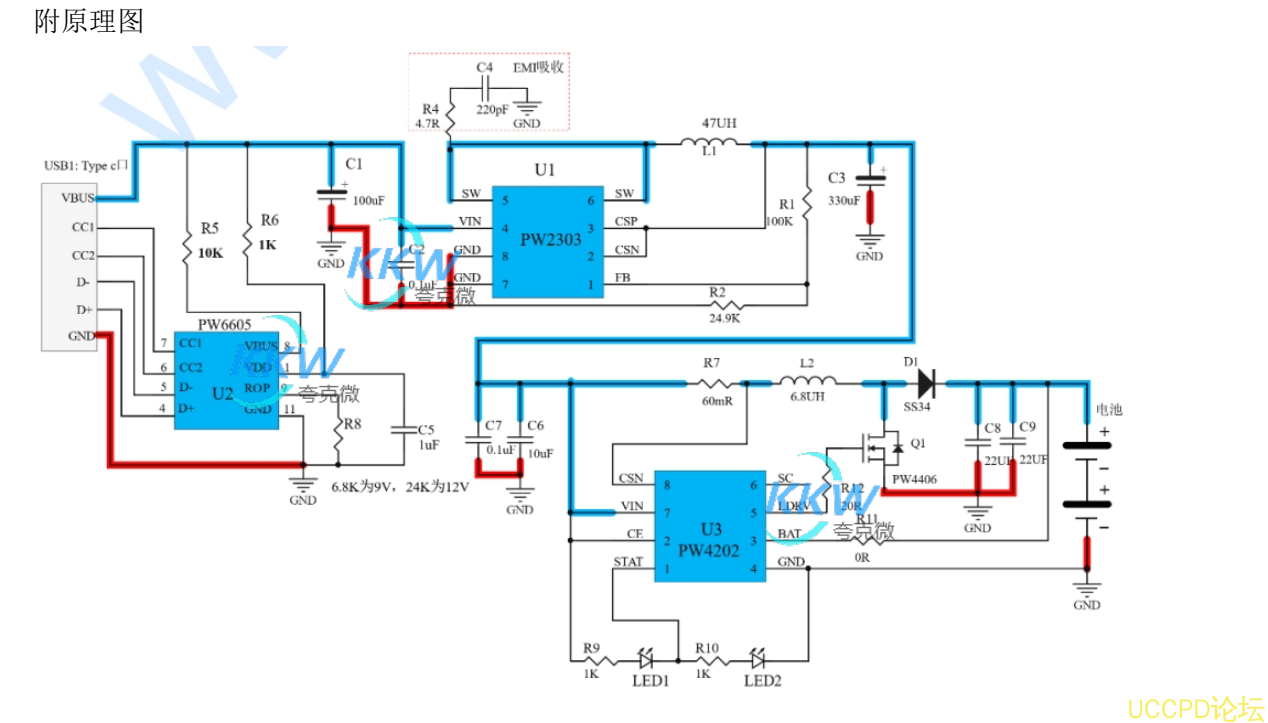
这个充电器有三个芯片。
第一个芯片是 PW4202 , 它是一个锂电池充电管理芯片, 支持高达 3.5A 的充电电流, 采用开
关式高效率设计,可以支持两串锂电池充电。
第二个芯片是 PW2303 , 它是一个 DC-DC 同步降压芯片, 可以将输入电压从 30V 降到 5V ,
并输出 3A 的电流,具有低降压压差和高效率的特点。
第三个芯片是 PW6605 , 它是一个 USB C 口的 PD/QC 快充协议芯片, 负责与 PD 充电器进行
协议通讯,并输出指定的电压 。
充电。 它适用于 7.4V 的锂电池组,它由两个串联的电池组成, 充满后电压会达到 8.4V 。输
入电压可以在 5V 到 12V 之间, 充电电流为 1A 。 当充电时, 充电指示灯会亮起, 当充电完成
后,指示灯会变成绿色。如果没有接电池,则充电指示灯会闪烁。
这个充电器有三个芯片。
第一个芯片是 PW4202 , 它是一个锂电池充电管理芯片, 支持高达 3.5A 的充电电流, 采用开
关式高效率设计,可以支持两串锂电池充电。
第二个芯片是 PW2303 , 它是一个 DC-DC 同步降压芯片, 可以将输入电压从 30V 降到 5V ,
并输出 3A 的电流,具有低降压压差和高效率的特点。
第三个芯片是 PW6605 , 它是一个 USB C 口的 PD/QC 快充协议芯片, 负责与 PD 充电器进行
协议通讯,并输出指定的电压 。
深圳市夸克微科技 IC代理 郑R:13528458039
发表评论