104号两节串联锂电池充放电板,5V2.4A 输入和输出同 USB C 口
1 电路板 PCB 描述:
1.1 名称: 两节串联锂电池充放电板,5V2.4A 输入和输出同 USB C 口,
1.2 应用:便捷充电设备等
1.3 电池组: 7.4V 锂电池组, 两串 3.7V 锂电池组可多并,充满 8.4V
1.4 输入(USB1) : 5V2.4A (充电亮灯,充满转灯,无电池闪灯) ,
1.5 输出(USB1): 5V2.4A (放电亮 LED2)
1.1 名称: 两节串联锂电池充放电板,5V2.4A 输入和输出同 USB C 口,
1.2 应用:便捷充电设备等
1.3 电池组: 7.4V 锂电池组, 两串 3.7V 锂电池组可多并,充满 8.4V
1.4 输入(USB1) : 5V2.4A (充电亮灯,充满转灯,无电池闪灯) ,
1.5 输出(USB1): 5V2.4A (放电亮 LED2)
详情
1 电路板 PCB 描述:
1.1 名称: 两节串联锂电池充放电板,5V2.4A 输入和输出同 USB C 口,
1.2 应用:便捷充电设备等
1.3 电池组: 7.4V 锂电池组, 两串 3.7V 锂电池组可多并,充满 8.4V
1.4 输入(USB1) : 5V2.4A (充电亮灯,充满转灯,无电池闪灯) ,
1.5 输出(USB1): 5V2.4A (放电亮 LED2)
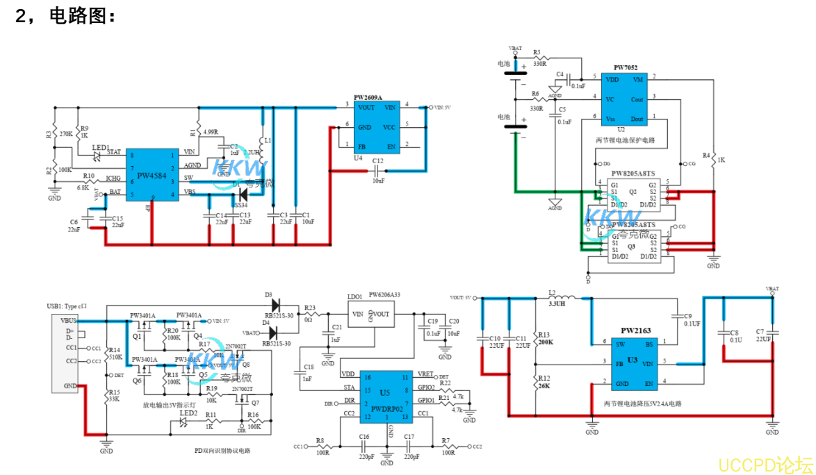
1.6 芯片功能简介:
1, B 锂电池充电电路: PW4584
PW4584 锂电池充电管理芯片, 5V 输入可达 3A,, 支持 5V 输入升压两串锂电池充电。
2, A 锂电池保护电路: PW7052
PW7052 两串锂电池得过充,过放,过流检测保护电路芯片,并联 MOS 可增加过流保护值
3, 锂电池输出电路: PW2163
PW2163 DC-DC 降压恒压芯片,输入 4.5V-18V,可调恒压输出电压值,输出可达 3A 电流。
4, PWDRP02 USB type C 的 PD 快充协议 IC , DRP 双向模式
1.1 名称: 两节串联锂电池充放电板,5V2.4A 输入和输出同 USB C 口,
1.2 应用:便捷充电设备等
1.3 电池组: 7.4V 锂电池组, 两串 3.7V 锂电池组可多并,充满 8.4V
1.4 输入(USB1) : 5V2.4A (充电亮灯,充满转灯,无电池闪灯) ,
1.5 输出(USB1): 5V2.4A (放电亮 LED2)
1.6 芯片功能简介:
1, B 锂电池充电电路: PW4584
PW4584 锂电池充电管理芯片, 5V 输入可达 3A,, 支持 5V 输入升压两串锂电池充电。
2, A 锂电池保护电路: PW7052
PW7052 两串锂电池得过充,过放,过流检测保护电路芯片,并联 MOS 可增加过流保护值
3, 锂电池输出电路: PW2163
PW2163 DC-DC 降压恒压芯片,输入 4.5V-18V,可调恒压输出电压值,输出可达 3A 电流。
4, PWDRP02 USB type C 的 PD 快充协议 IC , DRP 双向模式
深圳市夸克微科技 IC代理 郑R:13528458039
PCB 布局分两部分电路:信号控制电路+功率电路
蓝色粗线功率走线布局宽;。
红色粗线功率地,画板要点: 功率地要宽,各点连接回路距离短, 地要多打孔.
3, PCB 图和 3D 显示图
发表评论