109号三节串联锂电池充放电板,可用于便捷充电设备等应用
这是一个名为“三节串联锂电池充放电板”的电路板, 可用于便捷充电设备等应用。 它适用
于 11.1V 锂电池组,两串多并, 充满 12.6V 。
该电路板有一个输入端口( USB1 ) , 可以接受 5V2A 的电源输入。 当有电池需要充电时, 它
会亮灯;当电池充满时,它会转为灯;如果没有电池,则会闪烁。
另一个输出端口( USB2 ) 可以提供 5V2.4A 的输出电流( 最大可达 3A )。
于 11.1V 锂电池组,两串多并, 充满 12.6V 。
该电路板有一个输入端口( USB1 ) , 可以接受 5V2A 的电源输入。 当有电池需要充电时, 它
会亮灯;当电池充满时,它会转为灯;如果没有电池,则会闪烁。
另一个输出端口( USB2 ) 可以提供 5V2.4A 的输出电流( 最大可达 3A )。
详情
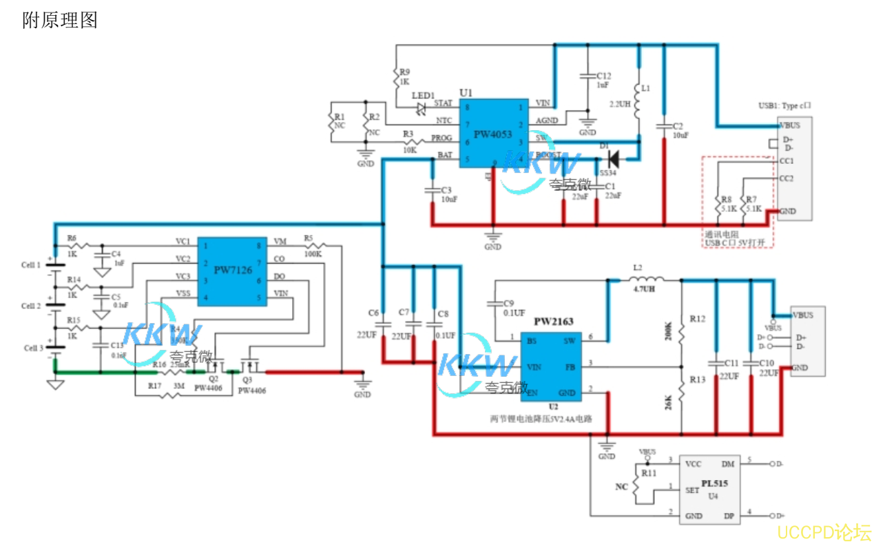
这是一个名为“三节串联锂电池充放电板”的电路板, 可用于便捷充电设备等应用。 它适用
于 11.1V 锂电池组,两串多并, 充满 12.6V 。
该电路板有一个输入端口( USB1 ) , 可以接受 5V2A 的电源输入。 当有电池需要充电时, 它
会亮灯;当电池充满时,它会转为灯;如果没有电池,则会闪烁。
另一个输出端口( USB2 ) 可以提供 5V2.4A 的输出电流( 最大可达 3A )。
电路板上有四个芯片:
1 、 PW4053 - 锂电池充电管理芯片, 内置 MOS , 可输出 12.6V 1A 的充电电流。 支持 5V 输入
升压三串锂电池充电。
2 、 PW7126 - 三串锂电池过充、过放、过流检测保护电路芯片。 并联 MOS 可增加过流保护
值。
3 、 PW2163 - DC-DC 降压恒压芯片, 输入电压范围为 4.5V-18V ,可调节恒压输出,并支持最
大 5A 3A 的输出电流。
4 、 PW2213 - 锂电池电量均衡电路芯片, 可用于多串锂电池、 多并电路。 它可以让电池电量
保持均衡,提高电池的使用寿命。
该电路板可以有效地管理和保护锂电池,提供便捷的充电和输出功能。
于 11.1V 锂电池组,两串多并, 充满 12.6V 。
该电路板有一个输入端口( USB1 ) , 可以接受 5V2A 的电源输入。 当有电池需要充电时, 它
会亮灯;当电池充满时,它会转为灯;如果没有电池,则会闪烁。
另一个输出端口( USB2 ) 可以提供 5V2.4A 的输出电流( 最大可达 3A )。
电路板上有四个芯片:
1 、 PW4053 - 锂电池充电管理芯片, 内置 MOS , 可输出 12.6V 1A 的充电电流。 支持 5V 输入
升压三串锂电池充电。
2 、 PW7126 - 三串锂电池过充、过放、过流检测保护电路芯片。 并联 MOS 可增加过流保护
值。
3 、 PW2163 - DC-DC 降压恒压芯片, 输入电压范围为 4.5V-18V ,可调节恒压输出,并支持最
大 5A 3A 的输出电流。
4 、 PW2213 - 锂电池电量均衡电路芯片, 可用于多串锂电池、 多并电路。 它可以让电池电量
保持均衡,提高电池的使用寿命。
该电路板可以有效地管理和保护锂电池,提供便捷的充电和输出功能。
深圳市夸克微科技 IC代理 郑R:13528458039
发表评论