112号15V-24V 降压充电三节串联锂电池电路板
这是一个名为
15V-24V
降压充电三节串联锂电池, 和放电
5V2.4A
的电路板。它适用于便捷
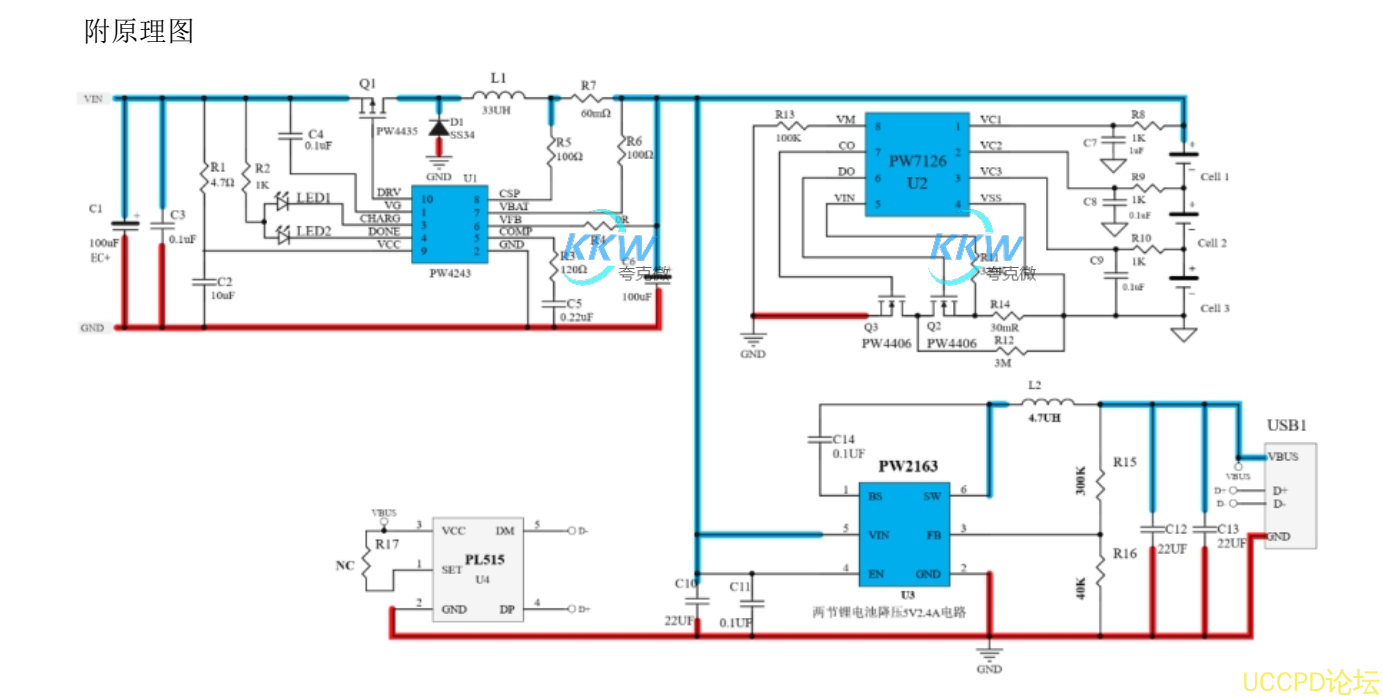
充电设备等。 电池组是由两串多并的 11.1V 锂电池组成, 充满电压为 12.6V 。它的输入接口
( USB1 ) 支持 15V-24V 电压输入,充电时会亮灯,充满后会转灯,无电池时会闪灯。输出
接口( USB2 ) 可提供 5V2.4A ( 最大 3A )的电流。
充电设备等。 电池组是由两串多并的 11.1V 锂电池组成, 充满电压为 12.6V 。它的输入接口
( USB1 ) 支持 15V-24V 电压输入,充电时会亮灯,充满后会转灯,无电池时会闪灯。输出
接口( USB2 ) 可提供 5V2.4A ( 最大 3A )的电流。
详情
这是一个名为
15V-24V
降压充电三节串联锂电池, 和放电
5V2.4A
的电路板。它适用于便捷
充电设备等。 电池组是由两串多并的 11.1V 锂电池组成, 充满电压为 12.6V 。它的输入接口
( USB1 ) 支持 15V-24V 电压输入,充电时会亮灯,充满后会转灯,无电池时会闪灯。输出
接口( USB2 ) 可提供 5V2.4A ( 最大 3A )的电流。
该电路板内置多个芯片,其中包括:
1 、 PW4243 芯片:这是一个宽电压输入降压型三节锂电池充电管理芯片, 外置 MOS ,可输
出最大 3A 电流进行充电, 支持 15V-24V 输入降压给三串锂电池充电。
2 、 PW7126 芯片:这是一个三串锂电池的保护电路芯片,可检测和保护电池免受过充、过
放、过流等问题, 其并联的 MOS 可增加过流保护值。
3 、 PW2163 芯片:这是一个锂电池输出电路芯片, 它采用 DC-DC 降压恒压技术,输入电压
范围为 4.5V-18V ,可调节恒压输出, 并且可提供 5A3A 的电流。
4 、 PW2213 芯片(额外):这是一个锂电池电量均衡电路芯片,可用于多串锂电池、多并
电路,用于电池电量的均衡。
充电设备等。 电池组是由两串多并的 11.1V 锂电池组成, 充满电压为 12.6V 。它的输入接口
( USB1 ) 支持 15V-24V 电压输入,充电时会亮灯,充满后会转灯,无电池时会闪灯。输出
接口( USB2 ) 可提供 5V2.4A ( 最大 3A )的电流。
该电路板内置多个芯片,其中包括:
1 、 PW4243 芯片:这是一个宽电压输入降压型三节锂电池充电管理芯片, 外置 MOS ,可输
出最大 3A 电流进行充电, 支持 15V-24V 输入降压给三串锂电池充电。
2 、 PW7126 芯片:这是一个三串锂电池的保护电路芯片,可检测和保护电池免受过充、过
放、过流等问题, 其并联的 MOS 可增加过流保护值。
3 、 PW2163 芯片:这是一个锂电池输出电路芯片, 它采用 DC-DC 降压恒压技术,输入电压
范围为 4.5V-18V ,可调节恒压输出, 并且可提供 5A3A 的电流。
4 、 PW2213 芯片(额外):这是一个锂电池电量均衡电路芯片,可用于多串锂电池、多并
电路,用于电池电量的均衡。
深圳市夸克微科技 IC代理 郑R:13528458039
发表评论