119号 5V-12V 给三串磷酸铁锂电池充电升降压芯片, PW4000 支持快充 PD 输入
1 电路板 PCB 描述:
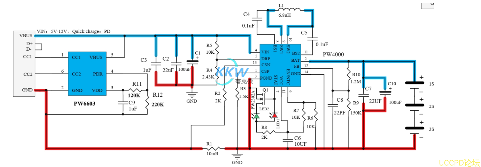
1.1 名称: 5V-12V 给三串磷酸铁锂电池充电 升降压芯片, PW4000 支持快充 PD 输入
1.2 应用:便捷充电设备等
1.3 电池组: 9.6V 磷酸铁锂电池组,三串可多并,充满 10.8V
1.4 输入电压: 5V-12V (充电亮灯,充满转灯,不接电池是闪灯)
更改 R5 阻值可改成诱骗的快充电压 9V,15V,20V(阻值请查看 PW6603 规格书)
去掉 R11,R12,C9,PW6603 和 USB1 接口,可以直接输入 DC: 5V-20V 正常工作给电池充电。
1.5 Max 充电电流: 2A
1.1 名称: 5V-12V 给三串磷酸铁锂电池充电 升降压芯片, PW4000 支持快充 PD 输入
1.2 应用:便捷充电设备等
1.3 电池组: 9.6V 磷酸铁锂电池组,三串可多并,充满 10.8V
1.4 输入电压: 5V-12V (充电亮灯,充满转灯,不接电池是闪灯)
更改 R5 阻值可改成诱骗的快充电压 9V,15V,20V(阻值请查看 PW6603 规格书)
去掉 R11,R12,C9,PW6603 和 USB1 接口,可以直接输入 DC: 5V-20V 正常工作给电池充电。
1.5 Max 充电电流: 2A
详情
1 电路板 PCB 描述:
1.1 名称: 5V-12V 给三串磷酸铁锂电池充电 升降压芯片, PW4000 支持快充 PD 输入
1.2 应用:便捷充电设备等
1.3 电池组: 9.6V 磷酸铁锂电池组,三串可多并,充满 10.8V
1.4 输入电压: 5V-12V (充电亮灯,充满转灯,不接电池是闪灯)
更改 R5 阻值可改成诱骗的快充电压 9V,15V,20V(阻值请查看 PW6603 规格书)
去掉 R11,R12,C9,PW6603 和 USB1 接口,可以直接输入 DC: 5V-20V 正常工作给电池充电。
1.5 Max 充电电流: 2A
1.6 芯片功能简介:
1, 锂电池充电电路: PW4000
PW4000 是 1 节-4 节锂电池充电管理芯片,可达 3A 充电电流,支持升降压能力。
2, USB C 口 PD 快充协议芯片: PW6603
PW6603 是 PD 快充协议芯片, SINK 端,负责协议通讯 PD 充电器使输出其指定的电压。

1.1 名称: 5V-12V 给三串磷酸铁锂电池充电 升降压芯片, PW4000 支持快充 PD 输入
1.2 应用:便捷充电设备等
1.3 电池组: 9.6V 磷酸铁锂电池组,三串可多并,充满 10.8V
1.4 输入电压: 5V-12V (充电亮灯,充满转灯,不接电池是闪灯)
更改 R5 阻值可改成诱骗的快充电压 9V,15V,20V(阻值请查看 PW6603 规格书)
去掉 R11,R12,C9,PW6603 和 USB1 接口,可以直接输入 DC: 5V-20V 正常工作给电池充电。
1.5 Max 充电电流: 2A
1.6 芯片功能简介:
1, 锂电池充电电路: PW4000
PW4000 是 1 节-4 节锂电池充电管理芯片,可达 3A 充电电流,支持升降压能力。
2, USB C 口 PD 快充协议芯片: PW6603
PW6603 是 PD 快充协议芯片, SINK 端,负责协议通讯 PD 充电器使输出其指定的电压。
深圳市夸克微科技 IC代理 郑R:13528458039
3, PCB 图和 3D 显示图
发表评论