126号两节串联锂电池充放电板,5V2A 输入充电和升压输出 12V2A
1 电路板 PCB 描述:
1.1 名称:两节串联锂电池充放电板,5V2A 输入充电和升压输出 12V2A
1.2 应用:便捷充电设备等
1.3 电池组: 7.4V 锂电池组,两串 3.7V 锂电池组,可多组并, 充满 8.4V
1.4 输入(USB1): 5V2A (充电亮灯,充满转灯,无电池闪灯) ,
1.5 输出(USB2): 12V2A (常规 1.5A)
1.1 名称:两节串联锂电池充放电板,5V2A 输入充电和升压输出 12V2A
1.2 应用:便捷充电设备等
1.3 电池组: 7.4V 锂电池组,两串 3.7V 锂电池组,可多组并, 充满 8.4V
1.4 输入(USB1): 5V2A (充电亮灯,充满转灯,无电池闪灯) ,
1.5 输出(USB2): 12V2A (常规 1.5A)
详情
1 电路板 PCB 描述:
1.1 名称:两节串联锂电池充放电板,5V2A 输入充电和升压输出 12V2A
1.2 应用:便捷充电设备等
1.3 电池组: 7.4V 锂电池组,两串 3.7V 锂电池组,可多组并, 充满 8.4V
1.4 输入(USB1): 5V2A (充电亮灯,充满转灯,无电池闪灯) ,
1.5 输出(USB2): 12V2A (常规 1.5A)
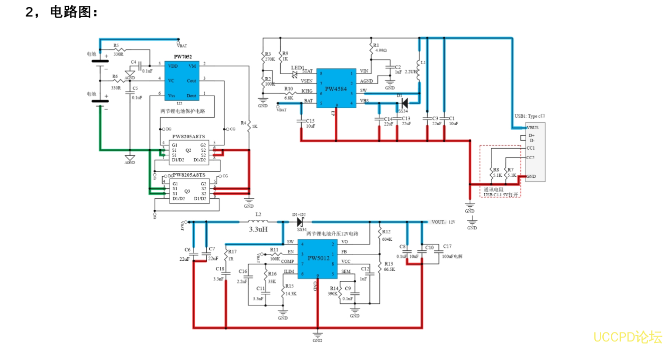
1.6 芯片功能简介:
1, B 锂电池充电电路: PW4584
PW4584 锂电池充电管理芯片,内置 MOS,可达输出 8.4V 1A 充电, 支持 5V 输入升压两串锂电
池充电。
2, A 锂电池保护电路: PW7052
PW7052 两串锂电池得过充,过放,过流检测保护电路芯片, 并联 MOS 可增加过流保护值
3, 锂电池输出电路: PW5012
PW5012 DC-DC 升压恒压芯片, 输入 2.7V-12V, 可调恒压 3V-15V 输出, , 输出可达 3A 电流。
1.1 名称:两节串联锂电池充放电板,5V2A 输入充电和升压输出 12V2A
1.2 应用:便捷充电设备等
1.3 电池组: 7.4V 锂电池组,两串 3.7V 锂电池组,可多组并, 充满 8.4V
1.4 输入(USB1): 5V2A (充电亮灯,充满转灯,无电池闪灯) ,
1.5 输出(USB2): 12V2A (常规 1.5A)
1.6 芯片功能简介:
1, B 锂电池充电电路: PW4584
PW4584 锂电池充电管理芯片,内置 MOS,可达输出 8.4V 1A 充电, 支持 5V 输入升压两串锂电
池充电。
2, A 锂电池保护电路: PW7052
PW7052 两串锂电池得过充,过放,过流检测保护电路芯片, 并联 MOS 可增加过流保护值
3, 锂电池输出电路: PW5012
PW5012 DC-DC 升压恒压芯片, 输入 2.7V-12V, 可调恒压 3V-15V 输出, , 输出可达 3A 电流。
深圳市夸克微科技 IC代理 郑R:13528458039
PCB 布局分两部分电路:信号控制电路+功率电路
蓝色粗线功率走线布局宽;
红色粗线功率地,画板要点:功率地要宽,各点连接回路距离短,地要多打孔.
3, PCB 图和 3D 显示图
发表评论