140号三节串联锂电池充放电板,5V2A 输入和输出同 USB C 口
140号三节串联锂电池充放电板,5V2A 输入和输出同 USB C 口
140号三节串联锂电池充放电板,5V2A 输入和输出同 USB C 口
140号三节串联锂电池充放电板,5V2A 输入和输出同 USB C 口
140号三节串联锂电池充放电板,5V2A 输入和输出同 USB C 口
140号三节串联锂电池充放电板,5V2A 输入和输出同 USB C 口

140号三节串联锂电池充放电板,5V2A 输入和输出同 USB C 口

1 电路板 PCB 描述:
1.1 名称:三节串联锂电池充放电板,5V2A 输入和输出同 USB C 口,
1.2 应用:便捷充电设备等
1.3 电池组: 11.1V 锂电池组,三串多并, 充满 12.6V
1.4 输入(USB1): 5V2A (充电亮灯,充满转灯,无电池闪灯) ,
1.5 输出(USB1): 5V2.4A (放电亮 LED2)
 
详情
1 电路板 PCB 描述:
1.1 名称:三节串联锂电池充放电板,5V2A 输入和输出同 USB C 口,
1.2 应用:便捷充电设备等
1.3 电池组: 11.1V 锂电池组,三串多并, 充满 12.6V
1.4 输入(USB1): 5V2A (充电亮灯,充满转灯,无电池闪灯) ,
1.5 输出(USB1): 5V2.4A (放电亮 LED2)
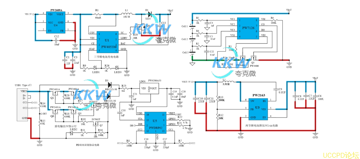
1.6 芯片功能简介:
1,  B 锂电池充电电路:  PW4053M
PW4053M 
锂电池充电。
锂电池充电管理芯片, 外置 MOS, 可达 3A 充电电流, , 支持 5V 输入升压三串
2, A 锂电池保护电路: PW7126
PW7126 三串锂电池得过充,过放,过流检测保护电路芯片, 并联 MOS 可增加过流保护值
3, 锂电池输出电路: PW2163
PW2163 DC-DC 降压恒压芯片, 输入 4.5V-18V,可调恒压输出电压值, 输出可达 3A 电流。
4, 输入过压保护阈值电路: PW2609A
PW2609A 是 USB 输入过压保护芯片芯片,输入过压可调阈值关闭, 40V 得输入高耐压,
作用: 1,误插高压保护, 2, USB 热拔插尖峰保护, 3,快充充电器损坏异常高压保护
5, 
PWDRP02 USB type C  的  PD  快充协议  IC ,  DRP  双向模式 

深圳市夸克微科技  IC代理  郑R:13528458039


2, 电路图

PCB 布局分两部分电路:信号控制电路+功率电路
蓝色粗线功率走线布局宽; SW 部分(和 L1,D1,Q1 三器件的相接处)因为是功率输出要布局
宽,但还因为是噪声源面积要小。
红色粗线功率地,画板要点:功率地要宽,各点连接回路距离短,地要多打孔.
3, PCB 图和 3D 显示图 


4, BOM 物料表






发表评论
评论通过审核后显示。