两节串联磷酸铁锂电池保护方案板, 4A 过流, 149号 PW2122
1.1 名称:两节串联磷酸铁锂电池保护方案板, 4A 过流,
1.2 应用: 6.4V 锂电池组:两节 3.2V 磷酸铁锂电池串联组,可多并联
1.3 过放电检测电压: 2V,过充电检测电压: 3.65V
1.4 (P+/P-)保护板输入电压: 5V-7.2V,锂电池放电电压: 4V∽7.2V
1.2 应用: 6.4V 锂电池组:两节 3.2V 磷酸铁锂电池串联组,可多并联
1.3 过放电检测电压: 2V,过充电检测电压: 3.65V
1.4 (P+/P-)保护板输入电压: 5V-7.2V,锂电池放电电压: 4V∽7.2V
详情
1.1 名称:两节串联磷酸铁锂电池保护方案板, 4A 过流,
1.2 应用: 6.4V 锂电池组:两节 3.2V 磷酸铁锂电池串联组,可多并联
1.3 过放电检测电压: 2V,过充电检测电压: 3.65V
1.4 (P+/P-)保护板输入电压: 5V-7.2V,锂电池放电电压: 4V∽7.2V
1.5 芯片功能简介:
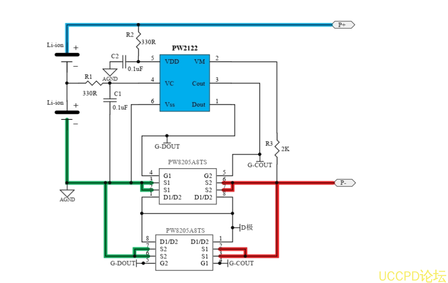
1, 磷酸铁锂电池保护电路: PW2122
PW2122 两节磷酸铁锂电池的过充,过放,过流检测保护电路芯片,并联 MOS 可增加过流保
护值。
1.2 应用: 6.4V 锂电池组:两节 3.2V 磷酸铁锂电池串联组,可多并联
1.3 过放电检测电压: 2V,过充电检测电压: 3.65V
1.4 (P+/P-)保护板输入电压: 5V-7.2V,锂电池放电电压: 4V∽7.2V
1.5 芯片功能简介:
1, 磷酸铁锂电池保护电路: PW2122
PW2122 两节磷酸铁锂电池的过充,过放,过流检测保护电路芯片,并联 MOS 可增加过流保
护值。
深圳市夸克微科技 IC代理 郑R:13528458039
发表评论