50V转24V,50V转20V,50V转15V稳压降压芯片,最大10A
50V转24V,50V转20V,50V转15V稳压降压芯片,最大10A
50V转24V,50V转20V,50V转15V稳压降压芯片,最大10A
50V转24V,50V转20V,50V转15V稳压降压芯片,最大10A
50V转24V,50V转20V,50V转15V稳压降压芯片,最大10A
50V转24V,50V转20V,50V转15V稳压降压芯片,最大10A

50V转24V,50V转20V,50V转15V稳压降压芯片,最大10A

  • 价格 面议
详情

50V24V降压芯片, 50V20V降压芯片, 50V15V降压芯片 , 50V12V降压芯片, 50V9V降压芯片 50V24V稳压芯片, 50V20V稳压芯片, 50V15V稳压芯片 , 50V12V稳压芯片, 50V9V稳压芯片, 50V5V稳压芯片,

1, LDO芯片:

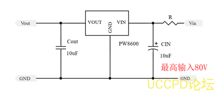
PW8600,输出电压 5V,3.3V,3V,封装 SOT23-3,输入最大 80V,常应用与电动车 60V等输入。

2, DC-DC降压芯片


从上面表格数据来看,可找出几个符合的芯片,由于 PW2558是输入 55V最大,不符合输入到 50V的应用,需要留有余量。故, PW2815,PW2906,PW2902,PW2153可满足要求。

PW2906 是一款高效 、 高压降压型 DC-DC 转换器,固定 150KHz 开关频率,可提供最高 0.6A输出电流能力,低纹波,出色的线性调整率与负载调整率。输入电压范围 12V-90V


PW2902 是一款支持宽电压输入的开关降压型 DC-DC,芯片内置 100V/5A 功率 MOS,最高输入电压 90V PW2902 具有低待机功耗、高效率、低纹波、优异的母线电压调整率和负载调整率等特性。支持大电流输出,输出电流可达 2A 以上。 PW2902 同时支持输出恒压和输出恒流功能。



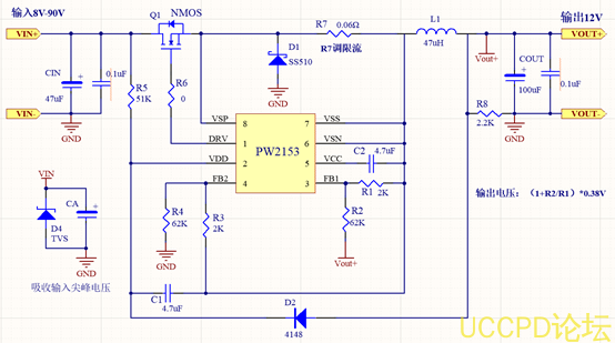
PW2153 是一款支持宽电压输入的开关降压型 DC-DC 控制器,最高输入电压可超过 150VPW2153 具有低待机功耗、高效率、低纹波、优异的母线电压调整率和负载调整率等特性。支持大电流输出,输出电流可高达 10A 以上。
PW2153 同时支持输出恒压和输出恒流功能。通过设置 CS 电阻可设置输出恒流值。



代理商:深圳市夸克微科技 
郑先生 :13528458039 
QQ 2867714804

发表评论
评论通过审核后显示。