70V转5V,70V转12V,70V转15V降压芯片,大电流4A输出
详情
70V转 24V, 70V转 20V, 70V转 15V , 70V转 12V, 70V转 9V, 70V转 5V, 70V转 3.3V, 70V转 3V, 70V转 1.8V,
70V转 24V降压降压芯片, 70V转 20V降压降压芯片, 70V转 15V降压降压芯片 , 70V转 12V降压降压芯片, 70V转 9V降压降压芯片, 70V转 5V降压降压芯片, 70V转 3.3V降压降压芯片, 70V转 3V降压降压芯片, 70V转 1.8V降压降压芯片,
70V转 24V稳压芯片, 70V转 20V稳压芯片, 70V转 15V稳压芯片 , 70V转 12V稳压芯片, 70V转 9V稳压芯片, 70V转 5V稳压芯片, 70V转 3.3V稳压芯片, 70V转 3V稳压芯片, 70V转 1.8V稳压芯片,
|
DC-DC 产品 |
输入电压 |
输出电压 |
输出电流 |
频率 |
封装 |
|
PW2058 |
2.0V~ 6.0V |
1V~ 5V |
0.8A |
1.5MHz |
SOT23-5 |
|
PW2051 |
2.5V~ 5.5V |
1V~ 5V |
1.5A |
1.5MHz |
SOT23-5 |
|
PW2052 |
2.5V~ 5.5V |
1V~ 5V |
2.0A |
1.0 MHz |
SOT23-5 |
|
PW2053 |
2.5V~ 5.5V |
1V~ 5V |
3.0A |
1.0 MHz |
SOT23-5 |
|
PW2162 |
4.5V~ 16V |
1V~ 15V |
2A |
600KHZ |
SOT23-6 |
|
PW2183 |
4.5V~ 18V |
1V~ 15V |
3A |
600KHZ |
SOT23-6 |
|
PW2312 |
4.0V~ 30V |
1V~ 28V |
1.2A |
1.4 MHz |
SOT23-6 |
|
PW2330 |
4.5V~ 30V |
1V~ 28V |
3A |
130KHz |
SOP8 |
|
PW2558 |
4.5V~ 55V |
1.25V~ 30V |
0.8A |
1.2 MHz |
SOT23-6 |
|
PW2815 |
4.5V~ 80V |
1.5V~ 30V |
1.5A |
400KHZ |
SOP8-EP |
|
PW2906 |
12V~ 90V |
1.25V~ 20V |
0.6A |
150KHZ |
SOP8-EP |
|
PW2902 |
8V~ 90V |
5V~ 30V |
2A |
140KHZ |
SOP8-EP |
|
PW2153 |
8V~ 150V |
5V~ 30V |
3A |
140KHZ |
SOP8 |
|
。。。 |
|||||
|
LDO产品 |
输入电压 |
输出电压 |
输出电流 |
静态功耗 |
封装 |
|
PW6566 |
1.8V~ 5.5V |
1.2V~ 5V多 |
250mA |
2uA |
SOT23-3 |
|
PW6218 |
4V~ 18V |
3V,3.3V,5V |
100MA |
3uA |
Sot23-3 |
|
PW6206 |
4.5V~ 40V |
3V,3.3V,5V |
150MA |
4.2uA |
Sot23/89 |
|
PW8600 |
4.5V~ 80V |
3V,3.3V,5V |
150MA |
2 uA |
Sot23-3 |
|
。。。 |
|||||
1,
PW2906,输入
12V-90V,输出
5V,12V,15V等可调输出。输出电流
0.6A;
2, PW2902输入 8V-90V,输出 5V,12V,15V-30V等可调输出,输出电流 2A;
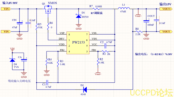
3, PW2153输入 8V-150V,输出 5V,12V,15V-30V可调输出,外置 MOS,最大输出电流 10A。
适用于 5V3A, 12V10A输出等大电流。
代理商:深圳市夸克微科技
郑先生 :13528458039
QQ 2867714804