IP2726集成多种协议、用于 USB-A 和 TYPE-C 双端口输出的快充协议 IC
IP2726集成多种协议、用于 USB-A 和 TYPE-C 双端口输出的快充协议 IC
IP2726集成多种协议、用于 USB-A 和 TYPE-C 双端口输出的快充协议 IC
IP2726集成多种协议、用于 USB-A 和 TYPE-C 双端口输出的快充协议 IC
IP2726集成多种协议、用于 USB-A 和 TYPE-C 双端口输出的快充协议 IC

IP2726集成多种协议、用于 USB-A 和 TYPE-C 双端口输出的快充协议 IC

  • 价格 面议
  • 型号 IP2726
详情
1. 特性
支持 1A1C
 支持 USB-A TYPE-C 双端口输出
 单口输出支持全部 快充协议
 双口同时插入时降压到 5V
快充规格
 集成 QC2.0/QC3.0/ QC4/QC4+输出快充协议
- 支持 Class A 和 Class B 电压等级
 集成 FCP 输出快充协议
 集成 SCP 输出快充协议
 集成 AFC 输出快充协议
 集成 MTK PE+ 1.1&2.0 输出快充协议
- PE+ 2.0: 5V~20V(0.5V/Step)配置
- PE+ 1.1: 5V, 7V, 9V, 12V 配置
 集成 USB C DFP 协议,支持输出快充
 兼容 BC1.22.4A,2A手机快充
集成 USB Power Delivery( PD2.0/PD3.0)协议
 集成 TYPE-C DFP 协议
 自动检测 TYPE-C 设备的插入和拔出
 集成标准的 PD2.0/PD3.0/PPS 协议
 集成对 E-MARK 线缆的识别和支持
自动检测 DP, DM 上电压对应的快充请求,通
过调节 FB 精确控制输出电压
电源管理
 集成外扩功率 MOS 的开关控制
 集成 ADC 检测外扩 MOS 路径电流
 内置功率路径管理
 内置自动控制泄放电路功能
 支持自动进入待机低功耗模式
多重保护、高可靠性
 输出过流、过压、短路保护
NTC 过温保护
DP,DM,CC1,CC2 过压保护
DP,DM 对地弱短路保护
DP/DM/CC1/CC2 均支持 20V 高耐压
灵活定制,支持在线升级
宽工作电压范围: 3 V~30V

封装 QFN24

2. 简介
        IP2726_AC_FBR 是一款集成多种协议、 用于USB-A 和 TYPE-C 双端口输出的快充协议 IC。 支持多种快充协议,包括 USB TypeC DFP, PD2.0/PD3.0/PPS ,HVDCP QC4+/QC4/QC3.0/QC2.0( Quick Charge), FCP( Hisilicon® Fast Charge Protocol), SCP( Super Fast
Charge), AFC( Samsung® Adaptive Fast Charge),MTK PE+ 2.0/1.1( MediaTek Pump Express Plus 2.0/1.1), Apple 2.4A, BC1.2 以及 2.0A。 为适配器、车充等单向输出应用提供完整的 TYPE-C 解决方案。
       IP2726_AC_FBR 具备高集成度与丰富功能,在应用时仅需极少的外围器件,有效减小整体方案的尺寸,降低 BOM 成本。
3. 应用
适用于单向快充输出应用
交流电源适配器
车充
带 PD 输出功能的系统应用 
代理商:深圳市夸克微科技 郑先生 :13528458039 QQ 2867714804


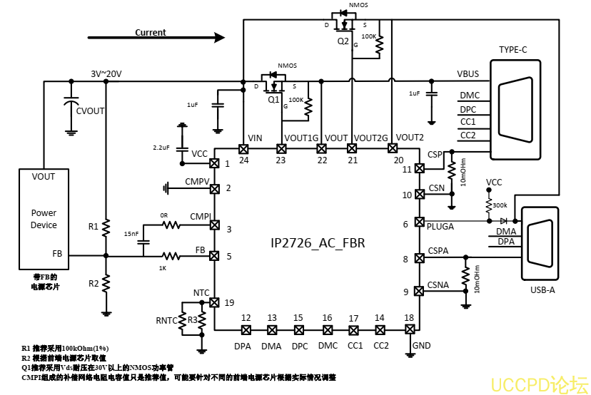
4. 典型应用原理图




发表评论
评论通过审核后显示。