IP2188集成 12 种协议、 可于 USBC 端口的快充协议 IC
详情
1. 特性
支持 12 种 USB 端口 快充协议
支持 USB TypeC PD2.0/PD3.0/PPS DFP 协议
支持多种充电协议(QC3.0/QC2.0, FCP, SCP,AFC, MTK PE+ 2.0/1.1 以及 2.4A ,2.0A 和 BC1.2)
支持自动选择 TypeC PD 或其他快充协议
支持 USB TypeC PD2.0/PD3.0/PPS DFP
CC1, CC2 自动输出上拉状态
支持广播 18W 功率的 SRC Capability 包
支持广播 5V,9V,12V 电压的 SRC Capability 包
支持广播 3V~12V PPS 电压的 SRC Capability
包
CC 握手成功后, VBUSG 开启 VBUS 功率路径
支持 QC3.0/QC2.0 Class A 充电协议
支持 QC3.0 Class A: 3.6V~12V(0.2V/Step)
支持 QC2.0 Class A: 5V, 9V, 12V
支持 MTK PE+ 2.0/1.1 快充协议
PE+ 2.0: 5V~20V(0.5V/Step)配置
PE+ 1.1: 5V, 7V, 9V, 12V 配置
支持 FCP 快充
支持 SCP 快充
支持 AFC 快充
支持 2.4A : DP = 2.7V, DM = 2.7V
支持 2.0A: DP = 1.2V DM =1.2V ,
支持 BC1.2: DP 与 DM 短接
自动检测 DP, DM 上电压对应的快充请求,通
过调节 FB 精确控制输出电压
DP,DM,CC1,CC2 过压保护
DP,DM 对地弱短路保护
工作电压范围: 3 .3V~20V
封装 SSOP10
2. 简介
IP2188 是一款集成 12 种、用于 USB 输出端口的快充协议 IC,支持 USB 端口充电协议。支持 11种快充协议,包括 USB TypeC PD2.0/PD3.0/PPS DFP,HVDCP QC3.0/QC2.0(Quick Charge) Class A, FCP(Hisilicon® Fast Charge Protocol), SCP(Super Fast
Charge), AFC(Samsung® Adaptive Fast Charge),MTK PE+ 2.0/1.1( MediaTek Pump Express Plus 2.0/1.1), Apple 2.4A, BC1.2 以及 2.0A。
IP2188 支持自动检测设备类型和充电协议切换,自动响应快充协议请求。
IP2188 集成 FB 控制接口,可通过调节 FB SOURCE/SINK 的电流(最小 2uA/step)来精确控制输出电压。
3. 应用
USB 功率输出接口、移动电源、车载充电器
智慧手机、平板电脑、网络笔记本、数字相机、蓝牙配件所用的电池充电器
代理商:深圳市夸克微科技 郑先生 :13528458039 QQ 2867714804

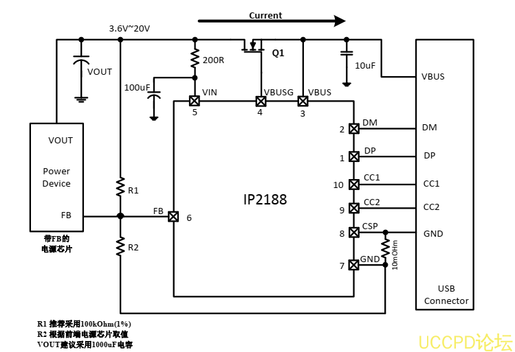
4. 典型应用原理图
支持 12 种 USB 端口 快充协议
支持 USB TypeC PD2.0/PD3.0/PPS DFP 协议
支持多种充电协议(QC3.0/QC2.0, FCP, SCP,AFC, MTK PE+ 2.0/1.1 以及 2.4A ,2.0A 和 BC1.2)
支持自动选择 TypeC PD 或其他快充协议
支持 USB TypeC PD2.0/PD3.0/PPS DFP
CC1, CC2 自动输出上拉状态
支持广播 18W 功率的 SRC Capability 包
支持广播 5V,9V,12V 电压的 SRC Capability 包
支持广播 3V~12V PPS 电压的 SRC Capability
包
CC 握手成功后, VBUSG 开启 VBUS 功率路径
支持 QC3.0/QC2.0 Class A 充电协议
支持 QC3.0 Class A: 3.6V~12V(0.2V/Step)
支持 QC2.0 Class A: 5V, 9V, 12V
支持 MTK PE+ 2.0/1.1 快充协议
PE+ 2.0: 5V~20V(0.5V/Step)配置
PE+ 1.1: 5V, 7V, 9V, 12V 配置
支持 FCP 快充
支持 SCP 快充
支持 AFC 快充
支持 2.4A : DP = 2.7V, DM = 2.7V
支持 2.0A: DP = 1.2V DM =1.2V ,
支持 BC1.2: DP 与 DM 短接
自动检测 DP, DM 上电压对应的快充请求,通
过调节 FB 精确控制输出电压
DP,DM,CC1,CC2 过压保护
DP,DM 对地弱短路保护
工作电压范围: 3 .3V~20V
封装 SSOP10
2. 简介
IP2188 是一款集成 12 种、用于 USB 输出端口的快充协议 IC,支持 USB 端口充电协议。支持 11种快充协议,包括 USB TypeC PD2.0/PD3.0/PPS DFP,HVDCP QC3.0/QC2.0(Quick Charge) Class A, FCP(Hisilicon® Fast Charge Protocol), SCP(Super Fast
Charge), AFC(Samsung® Adaptive Fast Charge),MTK PE+ 2.0/1.1( MediaTek Pump Express Plus 2.0/1.1), Apple 2.4A, BC1.2 以及 2.0A。
IP2188 支持自动检测设备类型和充电协议切换,自动响应快充协议请求。
IP2188 集成 FB 控制接口,可通过调节 FB SOURCE/SINK 的电流(最小 2uA/step)来精确控制输出电压。
3. 应用
USB 功率输出接口、移动电源、车载充电器
智慧手机、平板电脑、网络笔记本、数字相机、蓝牙配件所用的电池充电器
代理商:深圳市夸克微科技 郑先生 :13528458039 QQ 2867714804
4. 典型应用原理图
发表评论