2020-03-02 11:30:03
庞 工
|
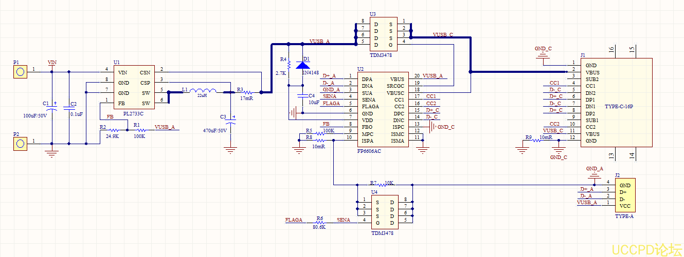
PL2733C+FP6606AC 方案空载测试A口输出5V,但C口没电压输出,求解。
|
技术管理员
|
芯片脚位对不上,要重新画了,还有电感需要用环形电感,。
|
1/1


