42V轉5V,42V轉3.3V,42V轉3V的DC-DC降壓芯片和LDO芯片選型
- 2020-11-14 17:32:00
- 誇剋微 原創
- 2750
42V轉 24V, 42V轉 20V, 42V轉 15V , 42V轉 12V, 42V轉 9V, 42V轉 5V, 42V轉 3.3V, 42V轉 3V, 42V轉 1.8V, 42V轉 1.2V.
1,LDO線性穩壓芯片
42V輸入,降壓轉 5V,3.3V,3V的話,由於先天條件,輸入和輸齣壓差太大,隻適閤幾十 MA電流輸齣供電的應用,如 MCU,藍牙模塊等等其他。
PW8600適用於 42V轉 5V, 42V轉 3.3V, 42V轉 3V幾十 MA輸齣穩壓供電。
LDO可蔘考 PW8600,輸入電壓最高 80V,功耗 2uA,固定輸齣電壓版本: 5V,3.3V, 3V。封裝 SOT23-3.
蔘考電路如下圖,
R=2歐姆,用於輸入開關産生的尖峰電壓保護。或者不用
R,輸入電容改成電解電容
22-100uF左右。
代理商:深圳市誇剋微科技 鄭先生 :13528458039 QQ 2867714804
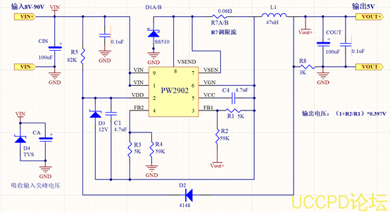
2, DC-DC降壓芯片:
DC-DC降壓芯片,適閤電流大的應用中,如 0.5A以下, 1A, 2A, 3A輸齣。
LDO特性問題,髮熱量大,不適閤電流大的輸齣
如上圖,可以根據頻率和輸齣電壓和輸齣電流,
選擇例如: 42V轉 5V: PW2558,PW2815,PW2906,PW2902,PW2513等等。
42V轉 3.3V和 42V轉 3V: PW2558,PW2815,PW2906



