48V轉24V,48V轉20V降壓芯片,外圍簡單大電流電路圖
- 2020-11-14 17:53:00
- 誇剋微 原創
- 3530
48V轉 24V, 48V轉 20V, 48V轉 9V, 48V轉 5V, 48V轉 3.3V, 48V轉 3V, 48V轉 1.8V, 48V轉 24V降壓降壓芯片, 48V轉 20V降壓降壓芯片, 48V轉 9V降壓降壓芯片, 48V轉 5V降壓降壓芯片, 48V轉 3.3V降壓降壓芯片, 48V轉 3V降壓降壓芯片, 48V轉 1.8V降壓降壓芯片,
48V轉
24V穩壓芯片,
48V轉
20V穩壓芯片,,
48V轉
9V穩壓芯片,
48V轉
5V穩壓芯片,
48V轉
3.3V穩壓芯片,
48V轉
3V穩壓芯片,
48V轉
1.8V穩壓芯片,
代理商:深圳市誇剋微科技 鄭先生 :13528458039 QQ 2867714804
1, PW2906,輸入 12V-90V,輸齣 5V,12V,15V等可調輸齣。輸齣電流 0.6A;
PW2902輸入 8V-90V,輸齣 5V,12V,15V-30V等可調輸齣,輸齣電流 2A;
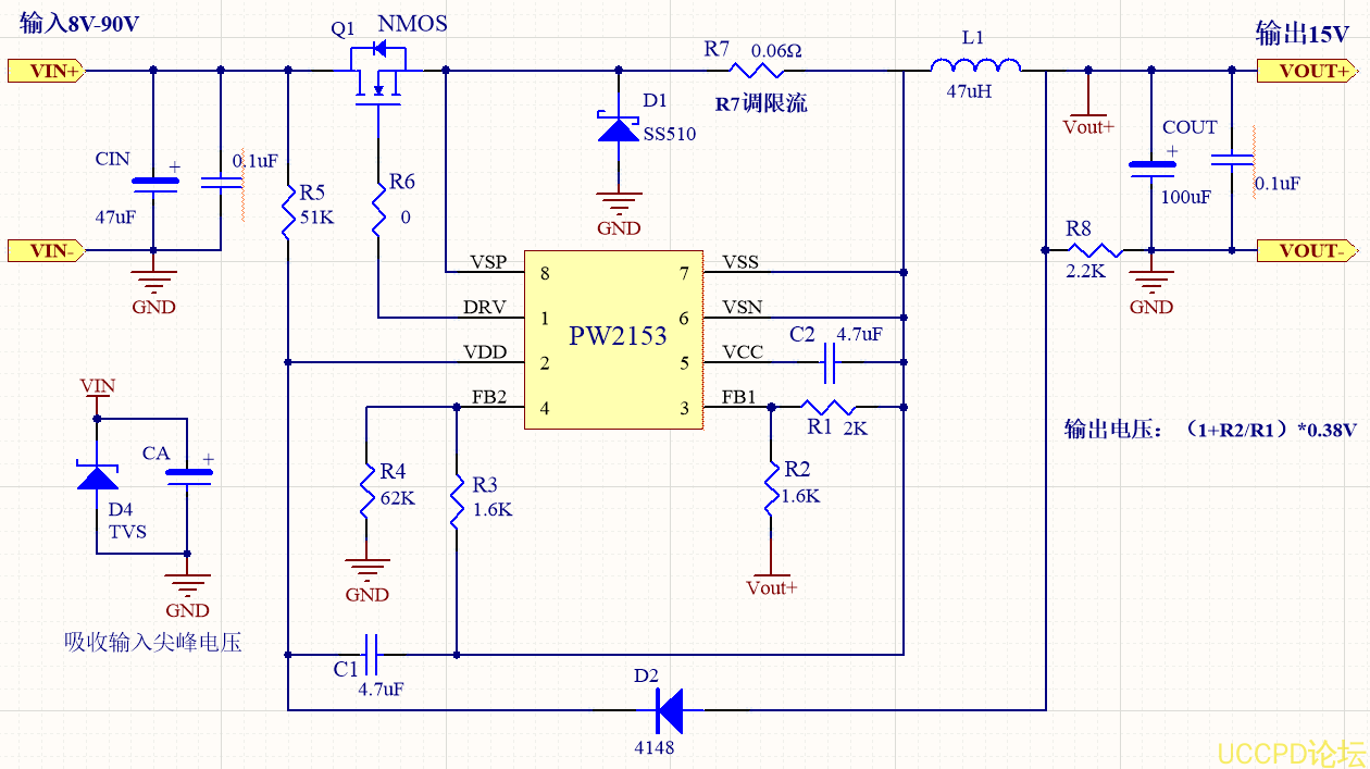
PW2153輸入 8V-150V,輸齣 5V,12V,15V-30V可調輸齣,外置 MOS,最大輸齣電流 10A。
適用於 5V3A, 12V10A輸齣等大電流。





