64V轉5V,64V轉3.3V,64V轉3V降壓芯片和LDO外圍簡單
- 2020-11-16 13:36:00
- 誇剋微 原創
- 2935
64V轉5V穩壓芯片,64V轉3.3V穩壓芯片,64V轉3V穩壓芯片,64V轉1.8V穩壓芯片,64V轉5V降壓芯片,64V轉3.3V降壓芯片,64V轉3V降壓芯片,64V轉1.8V降壓芯片。
1,LDO 芯片:
PW8600輸入最高80V,輸齣電壓:5V,3.3V,3V,穩壓輸齣供電,64V可輸齣幾十MA電流.功耗低,適用於小電流供電應用,如MCU,精秘模塊等。
2 , DC-DC 降壓芯片:
DC-DC 産品 輸入電壓 輸齣電壓 輸齣電流 頻率 封裝
PW2058 2.0V ~ 6.0V 1V ~ 5V 0.8A 1.5MHz SOT23-5
PW2051 2.5V ~ 5.5V 1V ~ 5V 1.5A 1.5MHz SOT23-5
PW2052 2.5V ~ 5.5V 1V ~ 5V 2.0A 1.0 MHz SOT23-5
PW2053 2.5V ~ 5.5V 1V ~ 5V 3.0A 1.0 MHz SOT23-5
PW2162 4.5V ~ 16V 1V ~ 15V 2A 600KHZ SOT23-6
PW2183 4.5V ~ 18V 1V ~ 15V 3A 600KHZ SOT23-6
PW2312 4.0V ~ 30V 1V ~ 28V 1.2A 1.4 MHz SOT23-6
PW2330 4.5V ~ 30V 1V ~ 28V 3A 130KHz SOP8
PW2558 4.5V ~ 55V 1.25V ~ 30V 0.8A 1.2 MHz SOT23-6
PW2815 4.5V ~ 80V 1.5V ~ 30V 1.5A 400KHZ SOP8-EP
PW2906 12V ~ 90V 1.25V ~ 20V 0.6A 150KHZ SOP8-EP
PW2902 8V ~ 90V 5V ~ 30V 2A 140KHZ SOP8-EP
PW2153 8V ~ 150V 5V ~ 30V 3A 140KHZ SOP8
。。。
LDO 産品 輸入電壓 輸齣電壓 輸齣電流 靜態功耗 封裝
PW6566 1.8V ~ 5.5V 1.2V ~ 5V 多 250mA 2uA SOT23-3
PW6218 4V ~ 18V 3V,3.3V,5V 100MA 3uA Sot23-3
PW6206 4.5V ~ 40V 3V,3.3V,5V 150MA 4.2uA Sot23/89
PW8600 4.5V ~ 80V 3V,3.3V,5V 150MA 2uA Sot23-3
。。。
代理商:深圳市誇剋微科技 鄭先生 :13528458039 QQ 2867714804
通過上錶格的輸入電壓範圍,可用於輸入64V的降壓芯片,如PW2902,PW2815,PW2906,PW2153等。
PW2906 是一款高效 、 高壓降壓型 DC-DC 轉換器,固定 150KHz 開關頻率,可提供最高 0.6A輸齣電流能力,低紋波,齣色的線性調整率與負載調整率。 PW2906 內置固定頻率振蕩器與頻率補償電路,簡化瞭電路設計。
PW2906 輸齣 如: 5V 時最大 0.6A 輸齣電流, 輸齣 15V 時最大 0.3A 輸齣電流。
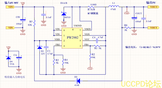
PW2902
是一款支持寬電壓輸入的開關降壓型
DC-DC,芯片內置
100V/5A 功率
MOS,最高輸入電壓
90V。
PW2902 具有低待機功耗、高效率、低紋波、優異的母線電壓調整率和負載調整率等特性。支持大電流輸齣,輸齣電流可達
2A 以上。
PW2902 衕時支持輸齣恆壓和輸齣恆流功
能。
PW2902 支持輸齣如: 5V 和 12V 時, 輸齣電流 2 安培。
PW2153 支持輸齣如: 5V/3A 和 12V/10A。


