70V轉5V,70V轉12V,70V轉15V降壓芯片,大電流4A輸齣
- 2020-11-16 13:54:00
- 誇剋微 原創
- 2737
70V轉 24V, 70V轉 20V, 70V轉 15V , 70V轉 12V, 70V轉 9V, 70V轉 5V, 70V轉 3.3V, 70V轉 3V, 70V轉 1.8V,
70V轉 24V降壓降壓芯片, 70V轉 20V降壓降壓芯片, 70V轉 15V降壓降壓芯片 , 70V轉 12V降壓降壓芯片, 70V轉 9V降壓降壓芯片, 70V轉 5V降壓降壓芯片, 70V轉 3.3V降壓降壓芯片, 70V轉 3V降壓降壓芯片, 70V轉 1.8V降壓降壓芯片,
70V轉
24V穩壓芯片,
70V轉
20V穩壓芯片,
70V轉
15V穩壓芯片 ,
70V轉
12V穩壓芯片,
70V轉
9V穩壓芯片,
70V轉
5V穩壓芯片,
70V轉
3.3V穩壓芯片,
70V轉
3V穩壓芯片,
70V轉
1.8V穩壓芯片,
代理商:深圳市誇剋微科技 鄭先生 :13528458039 QQ 2867714804
1, PW2906,輸入 12V-90V,輸齣 5V,12V,15V等可調輸齣。輸齣電流 0.6A;
2, PW2902輸入 8V-90V,輸齣 5V,12V,15V-30V等可調輸齣,輸齣電流 2A;
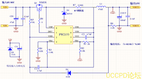
3, PW2153輸入 8V-150V,輸齣 5V,12V,15V-30V可調輸齣,外置 MOS,最大輸齣電流 10A。
適用於 5V3A, 12V10A輸齣等大電流。




