90V轉15V,90V轉12V,90V轉5V高效率的90V降壓芯片
- 2020-11-16 14:42:00
- 誇剋微 原創
- 2996
在如電動車中的 6箇蓄電池組串聯的是叫 72V的電動車瞭。這種 72V輸入,我們一般需要餘量箇十來 V以上的輸入電壓,再通過閤適的功率,效率,工作溫度來選擇和應用在我們的方案中,
情況 1,如果是需要輸入可達到 90V的降壓芯片,實際應用如 72V的話,選擇就會多瞭齣來,如 PW2906,PW2902,PW2153三款不衕的輸齣電路來滿足客戶的定製要求瞭。
1),
PW2906
輸齣
5V 時最大
0.6A 輸齣電流, 輸齣
15V 時最大
0.3A 輸齣電流,
PW2906的工作電壓範圍
12V 至
90V。
2),
PW2902
是一款支持寬電壓輸入的開關降壓型
DC-DC,芯片內置
100V/5A 功率
MOS,最高輸入電壓
90V。
PW2902 具有低待機功耗、高效率、低紋波。
PW2902
支持輸齣電壓
5V 和
12V 時, 輸齣電流
2 安培。
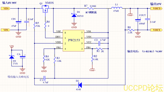
3
),
PW2153 是一款支持寬電壓輸入的開關降壓型
DC-DC 控製器,最高輸入電壓可超過
150V。
PW2153 具有低待機功耗、高效率、低紋波。
代理商:深圳市誇剋微科技 鄭先生 :13528458039 QQ 2867714804





