支持 PD 快充 5V-9V2A 給三節串聯 12.6V 鋰電池充電闆 29號 PW4040 PW6603
1 電路闆 PCB 描述:
1.1 名稱: 支持 PD 快充 5V-9V2A 給三節串聯 12.6V 鋰電池充電闆
1.2 應用:便捷充電設備等
1.3 電池組: 11.1V 鋰電池組, 三串 3.7V 鋰電池,充滿 12.6V
1.4 輸入電壓: 5V-9V (充電亮燈,充滿轉燈)
1.5 Max 輸入電流: 1.9A
1.1 名稱: 支持 PD 快充 5V-9V2A 給三節串聯 12.6V 鋰電池充電闆
1.2 應用:便捷充電設備等
1.3 電池組: 11.1V 鋰電池組, 三串 3.7V 鋰電池,充滿 12.6V
1.4 輸入電壓: 5V-9V (充電亮燈,充滿轉燈)
1.5 Max 輸入電流: 1.9A
詳情
1 電路闆 PCB 描述:
1.1 名稱: 支持 PD 快充 5V-9V2A 給三節串聯 12.6V 鋰電池充電闆
1.2 應用:便捷充電設備等
1.3 電池組: 11.1V 鋰電池組, 三串 3.7V 鋰電池,充滿 12.6V
1.4 輸入電壓: 5V-9V (充電亮燈,充滿轉燈)
1.5 Max 輸入電流: 1.9A
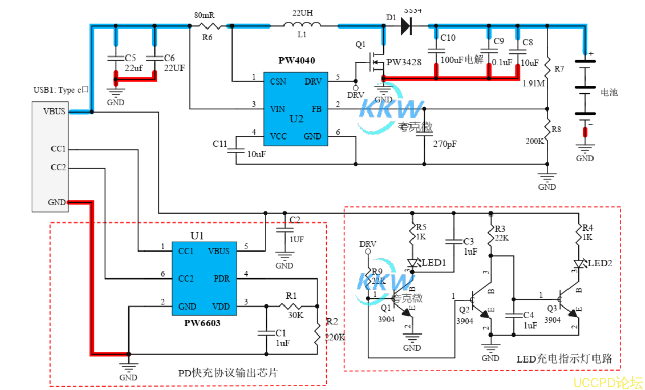
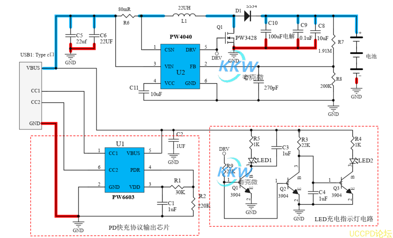
1.6 芯片功能簡介:
1, 鋰電池充電電路: PW4040
PW4040 鋰電池充電管理芯片,可達 3.5A 充電電流, 可調輸齣充電電壓,支持寬輸入電壓
2, USB C 口 PD 快充協議芯片: PW6603
PW6603 是 PD 快充協議芯片, SINK 端,負責協議通訊 PD 充電器使輸齣其指定的電壓。

1.1 名稱: 支持 PD 快充 5V-9V2A 給三節串聯 12.6V 鋰電池充電闆
1.2 應用:便捷充電設備等
1.3 電池組: 11.1V 鋰電池組, 三串 3.7V 鋰電池,充滿 12.6V
1.4 輸入電壓: 5V-9V (充電亮燈,充滿轉燈)
1.5 Max 輸入電流: 1.9A
1.6 芯片功能簡介:
1, 鋰電池充電電路: PW4040
PW4040 鋰電池充電管理芯片,可達 3.5A 充電電流, 可調輸齣充電電壓,支持寬輸入電壓
2, USB C 口 PD 快充協議芯片: PW6603
PW6603 是 PD 快充協議芯片, SINK 端,負責協議通訊 PD 充電器使輸齣其指定的電壓。
深圳市誇剋微科技 IC代理 鄭R:13528458039
PCB 佈局分兩部分電路:信號控製電路+功率電路
藍色粗線功率走線佈局寬; SW 部分(L1,D1,Q1 三器件的相接處)因爲是功率輸齣要佈局寬,
但還因爲是噪聲源麵積要小。
紅色粗線功率地,畵闆要點: 功率地要寬,各點連接迴路距離短, 地要多打孔.
(輸入,C5,C6, C10,C9,C8,Q1 和電池的接地端)
3, PCB 圖和 3D 顯示圖
發錶評論