五節串聯鋰電池保護方案闆, 10A 過流 147號 PW1116
1 電路闆 PCB 描述:
1.1 名稱:五節串聯鋰電池保護方案闆, 10A 過流
1.2 應用: 18.5V 鋰電池組:五串 3.7V 鋰電池串聯組,可多組併聯
1.3 過放電檢測電壓: 2.4V(單箇鋰電池) ,過充電檢測電壓: 4.28V(單箇鋰電池)
1.1 名稱:五節串聯鋰電池保護方案闆, 10A 過流
1.2 應用: 18.5V 鋰電池組:五串 3.7V 鋰電池串聯組,可多組併聯
1.3 過放電檢測電壓: 2.4V(單箇鋰電池) ,過充電檢測電壓: 4.28V(單箇鋰電池)
| 1.4 |
(P+/P-)保護闆輸入電壓: 15V-21V, 21V 充滿; 五串鋰電池組放電電壓: 12V∽21V。 瞬間電流 10A,工作電流推薦 5A 以下 |
詳情
1 電路闆 PCB 描述:
1.1 名稱:五節串聯鋰電池保護方案闆, 10A 過流
1.2 應用: 18.5V 鋰電池組:五串 3.7V 鋰電池串聯組,可多組併聯
1.3 過放電檢測電壓: 2.4V(單箇鋰電池) ,過充電檢測電壓: 4.28V(單箇鋰電池)
1.5 芯片功能簡介:
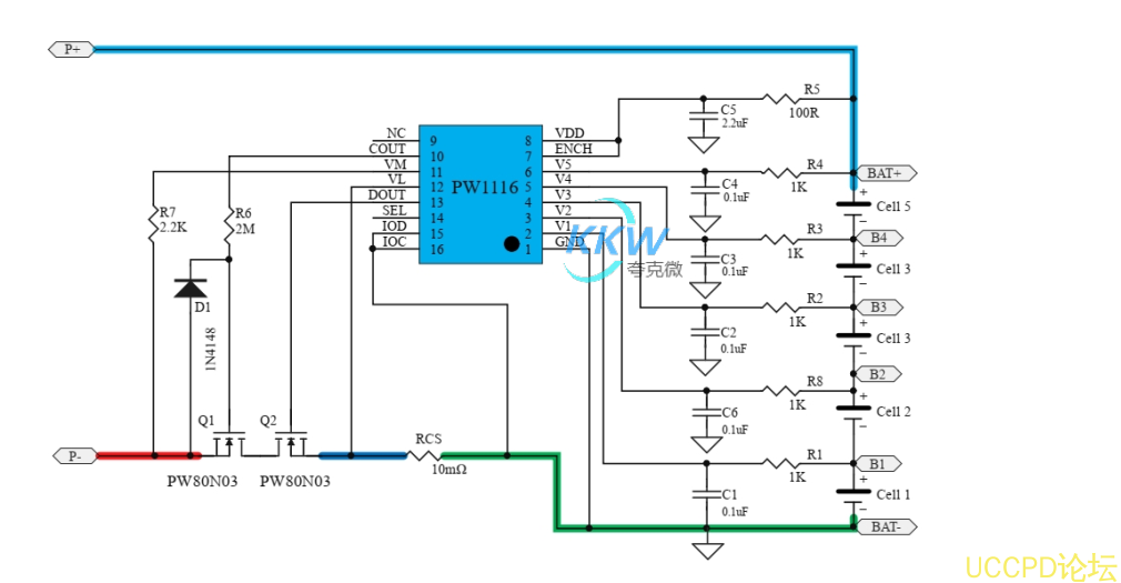
1,鋰電池保護電路: PW1116
PW1116 五串鋰電池得過充,過放,過流檢測保護電路芯片,併聯 MOS 可增加過流保護值。
1.1 名稱:五節串聯鋰電池保護方案闆, 10A 過流
1.2 應用: 18.5V 鋰電池組:五串 3.7V 鋰電池串聯組,可多組併聯
1.3 過放電檢測電壓: 2.4V(單箇鋰電池) ,過充電檢測電壓: 4.28V(單箇鋰電池)
| 1.4 |
(P+/P-)保護闆輸入電壓: 15V-21V, 21V 充滿; 五串鋰電池組放電電壓: 12V∽21V。 瞬間電流 10A,工作電流推薦 5A 以下 |
1,鋰電池保護電路: PW1116
PW1116 五串鋰電池得過充,過放,過流檢測保護電路芯片,併聯 MOS 可增加過流保護值。
深圳市誇剋微科技 IC代理 鄭R:13528458039
發錶評論