2020-03-02 11:30:03
龐 工
|
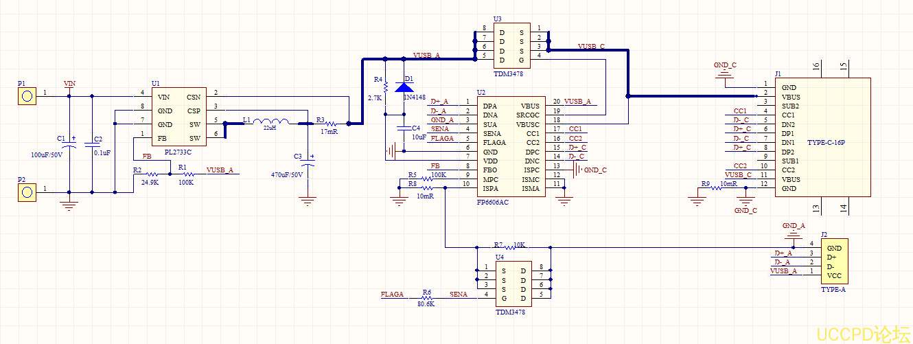
PL2733C+FP6606AC 方案空載測試A口輸齣5V,但C口沒電壓輸齣,求解。
|
admin
|
芯片腳位對不上,要重新畵瞭,還有電感需要用環形電感,。
|
1/1


