CN3795如韵,技术支持,现货
- 2020-11-09 11:51:00
- 夸克微 原创
- 3214
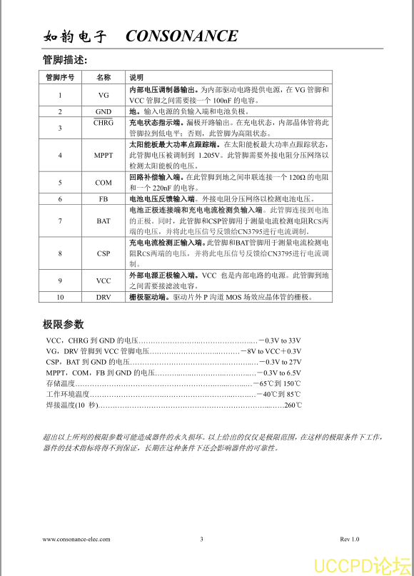
CN3795 是一款可使用太阳能板供电的 PWM 降压模式多节电池充电管理集成电路,独立对多节电池充电进行管理,具有封装外形小,外围元器件少和使用简单等优点。
CN3795 具有涓流,恒流和恒压充电模式,非常适合锂电池,磷酸铁锂电池和钛酸锂电池充电管理。在恒压充电模式,CN3795 将电池电压调制在外部反馈电阻所设置的电压;在恒流充电模式,充电电流通过一个外部电阻设置。当用太阳能板供电时,内部电路能够自动跟踪太阳能板的最大功率点,用户不需要考虑最坏情况,可最大限度地利用太阳能板的输出功率,非常适合利用太阳能板供电的应用。
对于深度放电的锂电池,当电池电压低于恒压充电电压的66.5%(典型值)时,CN3795用所设置的恒流充电电流的17.5%对电池进行涓流充电。在
恒压充电阶段,充电电流逐渐减小,当充电电流降低到恒流充电电流的16%时,充电结束。在充电结束状态,如果充电电流再上升到恒流充电电
流的58.8%以上,自动开始新的充电周期。当输入电源掉电或者输入电压低于电池电压时,CN3795自动进入睡眠模式。
其它功能包括输入低电压锁存,电池端过压保护和充电状态指示等。
CN3795 采用 10 管脚 SSOP 封装。
特点:
⚫ 太阳能板最大功率点跟踪功能
⚫ 可对单节或多节锂电池,磷酸铁锂电池或钛酸锂电池进行完整的充电管理
⚫ 宽输入电压范围:6.6V 到 30V
⚫ 电池没有连接时,可作为恒压源使用
⚫ 充电电流可达 4A
⚫ PWM 开关频率:310KHz
⚫ 恒压充电电压由外部电阻设置
⚫ 恒流充电电流由外部电阻设置
⚫ 对深度放电的电池进行涓流充电
⚫ 自动再充电功能
⚫ 充电状态指示
⚫ 软启动功能
⚫ 电池端过压保护
⚫ 工作环境温度:-40℃ 到 +85℃
⚫ 采用 10 管脚 SSOP 封装
⚫ 产品无铅,满足 Rohs,不含卤素
应用:
⚫ 手持设备
⚫ 应急灯
⚫ 备用电池应用
⚫ 便携式工业和医疗仪器
⚫ 电动工具
⚫ 锂电池,磷酸铁锂电池和钛酸锂电池充电
代理商:深圳市夸克微科技郑先生 :13528458039 QQ 2867714804


