64V转5V,64V转3.3V,64V转3V降压芯片和LDO外围简单
- 2020-11-16 13:36:00
- 夸克微 原创
- 2933
64V转5V稳压芯片,64V转3.3V稳压芯片,64V转3V稳压芯片,64V转1.8V稳压芯片,64V转5V降压芯片,64V转3.3V降压芯片,64V转3V降压芯片,64V转1.8V降压芯片。
1,LDO 芯片:
PW8600输入最高80V,输出电压:5V,3.3V,3V,稳压输出供电,64V可输出几十MA电流.功耗低,适用于小电流供电应用,如MCU,精秘模块等。
2 , DC-DC 降压芯片:
DC-DC 产品 输入电压 输出电压 输出电流 频率 封装
PW2058 2.0V ~ 6.0V 1V ~ 5V 0.8A 1.5MHz SOT23-5
PW2051 2.5V ~ 5.5V 1V ~ 5V 1.5A 1.5MHz SOT23-5
PW2052 2.5V ~ 5.5V 1V ~ 5V 2.0A 1.0 MHz SOT23-5
PW2053 2.5V ~ 5.5V 1V ~ 5V 3.0A 1.0 MHz SOT23-5
PW2162 4.5V ~ 16V 1V ~ 15V 2A 600KHZ SOT23-6
PW2183 4.5V ~ 18V 1V ~ 15V 3A 600KHZ SOT23-6
PW2312 4.0V ~ 30V 1V ~ 28V 1.2A 1.4 MHz SOT23-6
PW2330 4.5V ~ 30V 1V ~ 28V 3A 130KHz SOP8
PW2558 4.5V ~ 55V 1.25V ~ 30V 0.8A 1.2 MHz SOT23-6
PW2815 4.5V ~ 80V 1.5V ~ 30V 1.5A 400KHZ SOP8-EP
PW2906 12V ~ 90V 1.25V ~ 20V 0.6A 150KHZ SOP8-EP
PW2902 8V ~ 90V 5V ~ 30V 2A 140KHZ SOP8-EP
PW2153 8V ~ 150V 5V ~ 30V 3A 140KHZ SOP8
。。。
LDO 产品 输入电压 输出电压 输出电流 静态功耗 封装
PW6566 1.8V ~ 5.5V 1.2V ~ 5V 多 250mA 2uA SOT23-3
PW6218 4V ~ 18V 3V,3.3V,5V 100MA 3uA Sot23-3
PW6206 4.5V ~ 40V 3V,3.3V,5V 150MA 4.2uA Sot23/89
PW8600 4.5V ~ 80V 3V,3.3V,5V 150MA 2uA Sot23-3
。。。
代理商:深圳市夸克微科技 郑先生 :13528458039 QQ 2867714804
通过上表格的输入电压范围,可用于输入64V的降压芯片,如PW2902,PW2815,PW2906,PW2153等。
PW2906 是一款高效 、 高压降压型 DC-DC 转换器,固定 150KHz 开关频率,可提供最高 0.6A输出电流能力,低纹波,出色的线性调整率与负载调整率。 PW2906 内置固定频率振荡器与频率补偿电路,简化了电路设计。
PW2906 输出 如: 5V 时最大 0.6A 输出电流, 输出 15V 时最大 0.3A 输出电流。
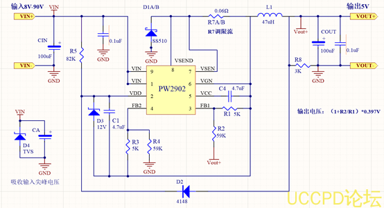
PW2902
是一款支持宽电压输入的开关降压型
DC-DC,芯片内置
100V/5A 功率
MOS,最高输入电压
90V。
PW2902 具有低待机功耗、高效率、低纹波、优异的母线电压调整率和负载调整率等特性。支持大电流输出,输出电流可达
2A 以上。
PW2902 同时支持输出恒压和输出恒流功
能。
PW2902 支持输出如: 5V 和 12V 时, 输出电流 2 安培。
PW2153 支持输出如: 5V/3A 和 12V/10A。


