64V转24V,64V转20V芯片,64V转15V的降压IC
- 2020-11-16 13:44:00
- 夸克微 原创
- 2757
64V转 24V降压芯片, 64V转 20V降压芯片, 64V转 15V降压芯片, 64V转 12V降压芯片, 64V转 9V降压芯片
64V转 24V稳压芯片, 64V转 20V稳压芯片, 64V转 15V稳压芯片 , 64V转 12V稳压芯片, 64V转 9V稳压芯片, 64V转 5V稳压芯片。
1, DC-DC降压芯片
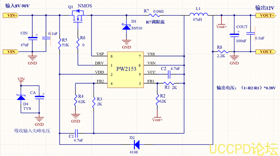
PW2815,PW2906,PW2902,PW2153可满足要求输入 64V的工作条件。
PW2906
是一款高效 、 高压降压型
DC-DC 转换器,固定
150KHz 开关频率,可提供最高
0.6A输出电流能力,低纹波,出色的线性调整率与负载调整率。输入电压范围
12V-90V。输出
5V 时最大
0.6A 输出电流, 输出
15V 时最大
0.3A 输出电流。
代理商:深圳市夸克微科技 郑先生 :13528458039 QQ 2867714804
PW2902 是一款支持宽电压输入的开关降压型 DC-DC,芯片内置 100V/5A 功率 MOS,最高输入电压 90V。 PW2902 具有低待机功耗、高效率、低纹波、优异的母线电压调整率和负载调整率等特性。支持大电流输出,输出电流可达 2A 以上。 PW2902 同时支持输出恒压和输出恒流功能。



