两节串联锂电池充电管理芯片,9V,12V实际输入,2A充电IC
- 2020-09-11 21:49:00
- 夸克微 原创
- 6108
两节串联的锂电池,一般电压是7.4V,最高电压到8.4V,最低放电到6V左右。
两节锂电池充电IC,芯片PW4203, 9V/12V输入降压型,最大充电电流2A。
两节锂电池降压5V芯片,PW2162,6V-8.4V直接输入,可调输出,例如输出5V,最大电流2A。
两节串联锂电池充电管理芯片:
PW4203是一款 4.5V-22V输入,最大 2A充电,支持 1-3节锂电池串联的同步降压锂离子电池充电器芯片,适用于便携式应用。可通过芯片 VSET引脚选择 1节充电或 2节串联充电 3节串联充电。 PW4203集成了频率 800kHz的同步降压稳压器,具有极低的导通电阻,可实现高充电效率和简单的电路设计。 PW4203具有输入过压保护 24V,和低压启动保护 3.9V,还具有输出 VBAT电池充电电压的过压保护,输出短路保护,过温保护,过流保护,过时间保护。
PW4203还具有过时充电设定,通过 C1的电阻容值来编程充电时长,一旦超时, IC将停止充电操作并闭锁。只有重新插入电源或重新插入电池,才回复正常充电。
PW4203典型应用图:
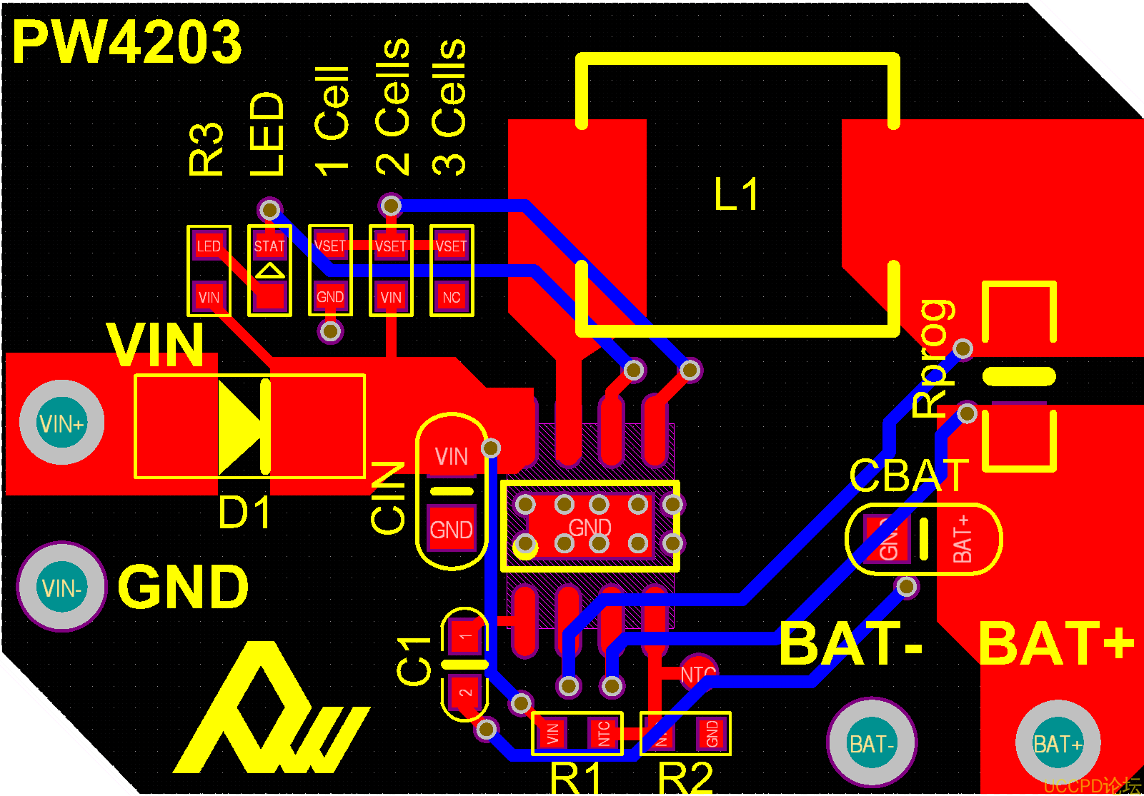
PW4203参考PCB设计:
PW2162典型电路图:



