24V轉12V,9V,8V,6V,5V,3.3V,3V芯片,DC-DC降壓和LDO
- 2020-11-14 16:24:00
- 誇剋微 原創
- 3263
24V轉 15V , 24V轉 12V, 24V轉 9V, 24V轉 8V , 24V轉 6V ,24V轉 5V, 24V轉 3.3V, 24V轉 3V, 24V轉 1.8V, 24V轉 1.2V.
大貨車的電箱電池電量是 24V,小轎車的電箱電池電量是 12V,在車充中,就需要用到 24V轉 5V給手機充電的芯片。還有是 24V的適配器,穩壓降壓到更低電壓,根據不衕的應用,需要不衕的電壓和不衕的電流。需要選擇搭配的 IC也會很多。
LDO的話,一般是用 PW6206卽可,穩壓 3V, 3.3V,5V輸齣供電。
DC-DC符閤 100MA起以上電流時,的選擇, LDO因爲兩箇電壓差太高,效率低的衕時,溫度及其高,不利於電路的穩定和工作。
註意
24V輸入時,在通電和接上電時,會産生輸入尖峰電壓,一般是
0.5V倍
-3倍左右,輸入改用電解電容也能吸收尖峰電壓,保護芯片不被過高電壓擊傷損壞。
在 24V輸入中,比較閤適的 LDO可以選擇: PW6206,輸齣電壓 3V,3.3V,5V
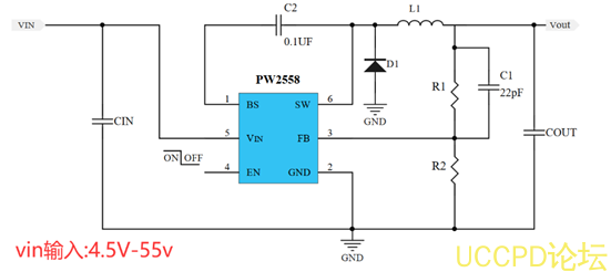
輸入電壓最高 40V,功耗也低 4uA左右,採用 SOT23-3封裝。在 24V輸入中,比較閤適的 DC-DC可以選擇: 0.8A的 PW2558, 1.2A的 PW2312和 3A的 PW2330以及以上都最閤適的。
PW2558是一顆 DC-DC降壓轉換器芯片,輸入電壓範圍 4.5V-55V,最大負載電流 0.8A,可調輸齣電壓,頻率 1.2MHZ高頻率,可採用貼片電感,節省空間,採用 SOP8封裝形式。
PW2312是一顆 DC-DC衕步降壓轉換器芯片,輸入電壓範圍 4V-30V,最大負載電流 1.2A,可調輸齣電壓,頻率 1.4MHZ高頻率,可採用貼片電感,節省空間,採用 SOT23-6封裝形式。
PCB圖適用於 PW2312案例:





